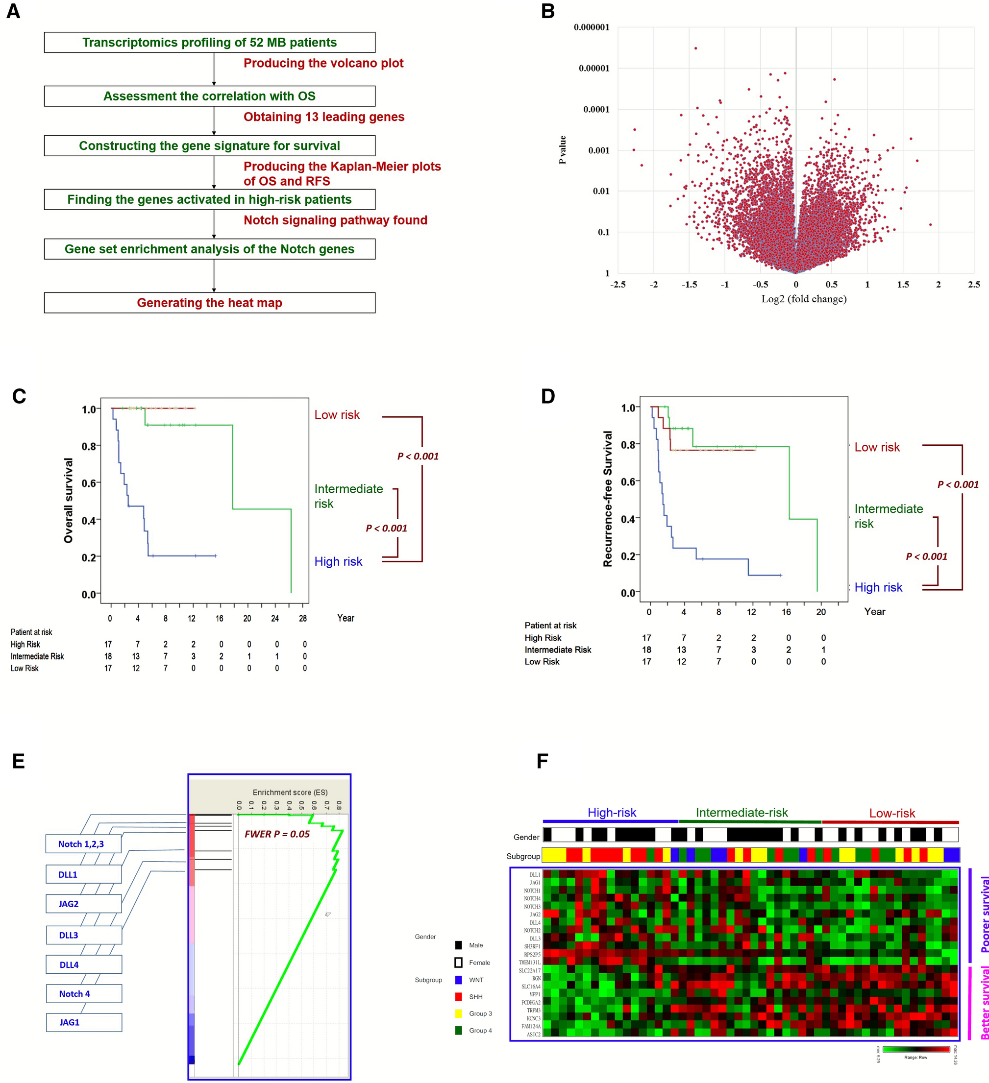
Figure 1

Derivation of a gene-signature based patient stratification score and identification of Notch activation in high-risk patients. (A) the flow chart; (B) the volcano plot of transcriptome-wise expression comparison of patients deceased and not deceased during the follow up; (C) the overall survival of patients stratified by the gene-signature based score; (D) the recurrence-free survival of patients stratified by the score. P values in the Kaplan–Meier plots were calculated by the log-rank test; (E) genes in the Notch pathway are at the leading edge of the rank of differentially expressed genes (the enrichment score = 0.83); (F) the heat map of gene levels in the 52 patients sorted by their gene-signature scores.