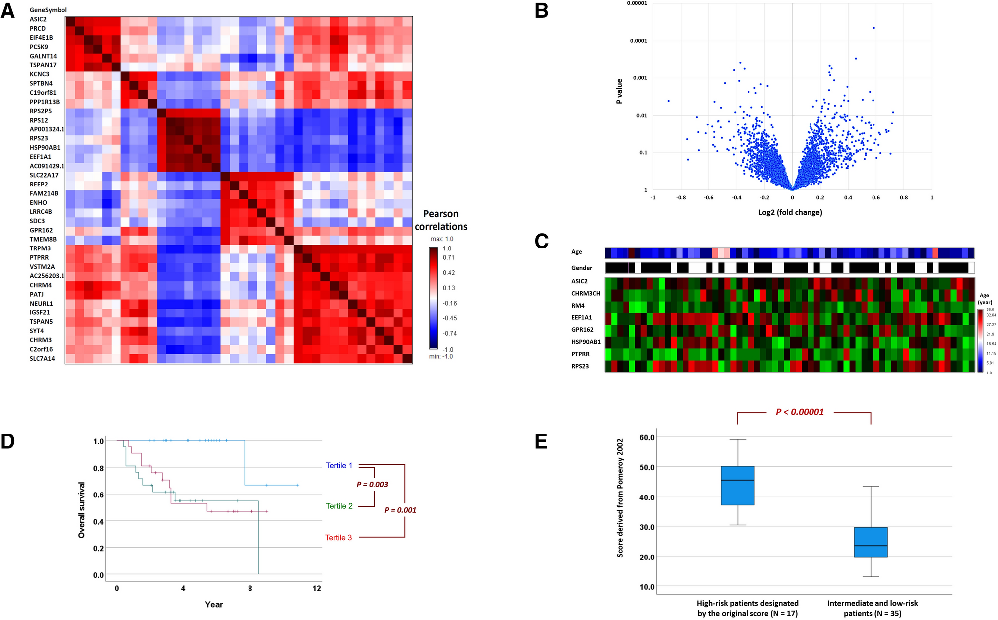
Figure 4

Transferability of gene signatures across datasets. (A) Pairwise correlations of a set of 38 genes which are highly correlated with one of the five leading genes, ASIC2, KCNC3, RPS2P5, SLC22A17 and TRPM3 (Pearson’s correlation > 0.65), and are referred to as the core-transferability gene set. Highly correlated genes are the surrogates of each other for the transfer of models across datasets. (B) The volcano plot of the transcriptome-wide comparisons of patients of the United States cohort who have or have not remained alive during the follow-up. (C) Age, gender and gene expressions of 8 genes of the United States cohort. All the 8 genes are within the core-transferability gene set. (D) Patient strata by the gene-signature score generated from the 8 genes manifest distinct overall survival. P values in the Kaplan–Meier plots were calculated by the log-rank test; (E) The high-risk stratum and average-risk stratum of the Taiwan cohort manifest distinct gene-signature score derived from the Pomeroy dataset.