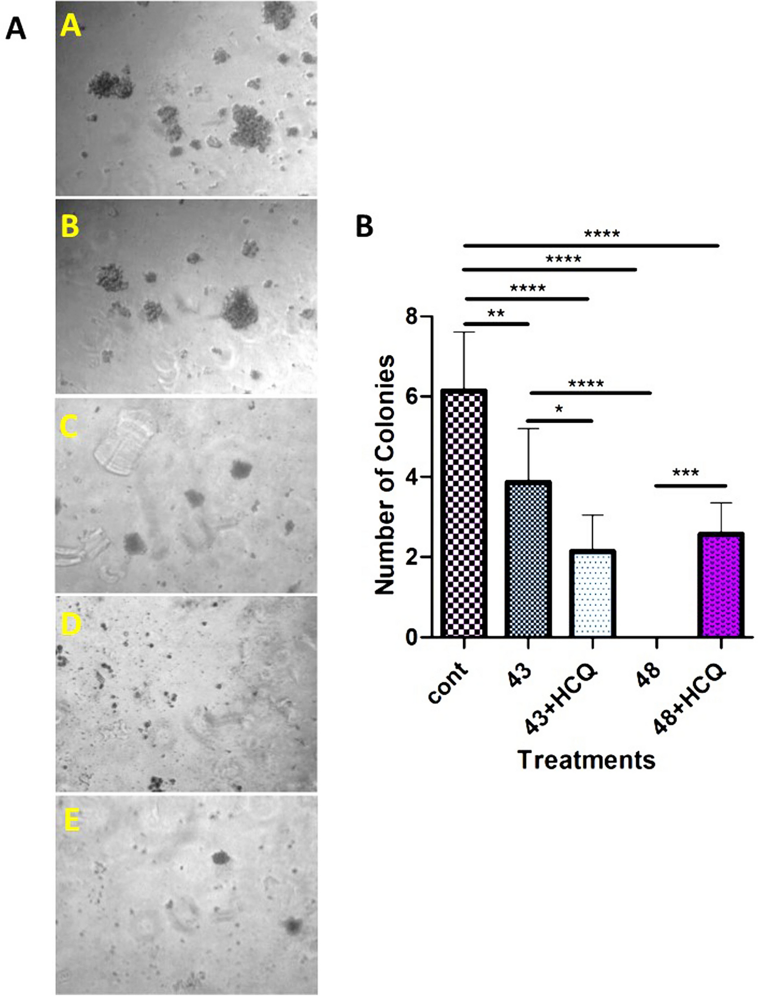
Figure 7

Tumor formation assay. (A) A–E images show the colony formation ability in response to two different PTT regimens, in the presence and absence of HCQ, qualitatively. (B) Statistical analysis of colony formation assay shows that human neuroblastoma cell line behavior completely different in response to 43 and 48 °C. In the former, autophagy has a protective role in cancer cells fate (P < 0.05), while in the latter, autophagy exerts a cytotoxic effect on cancer cells (P < 0.001). One-Way ANOVA and Tukey post hoc analysis. (n = 3). *P < 0.05; **P < 0.01; ***P < 0.001; ****P < 0.0001.