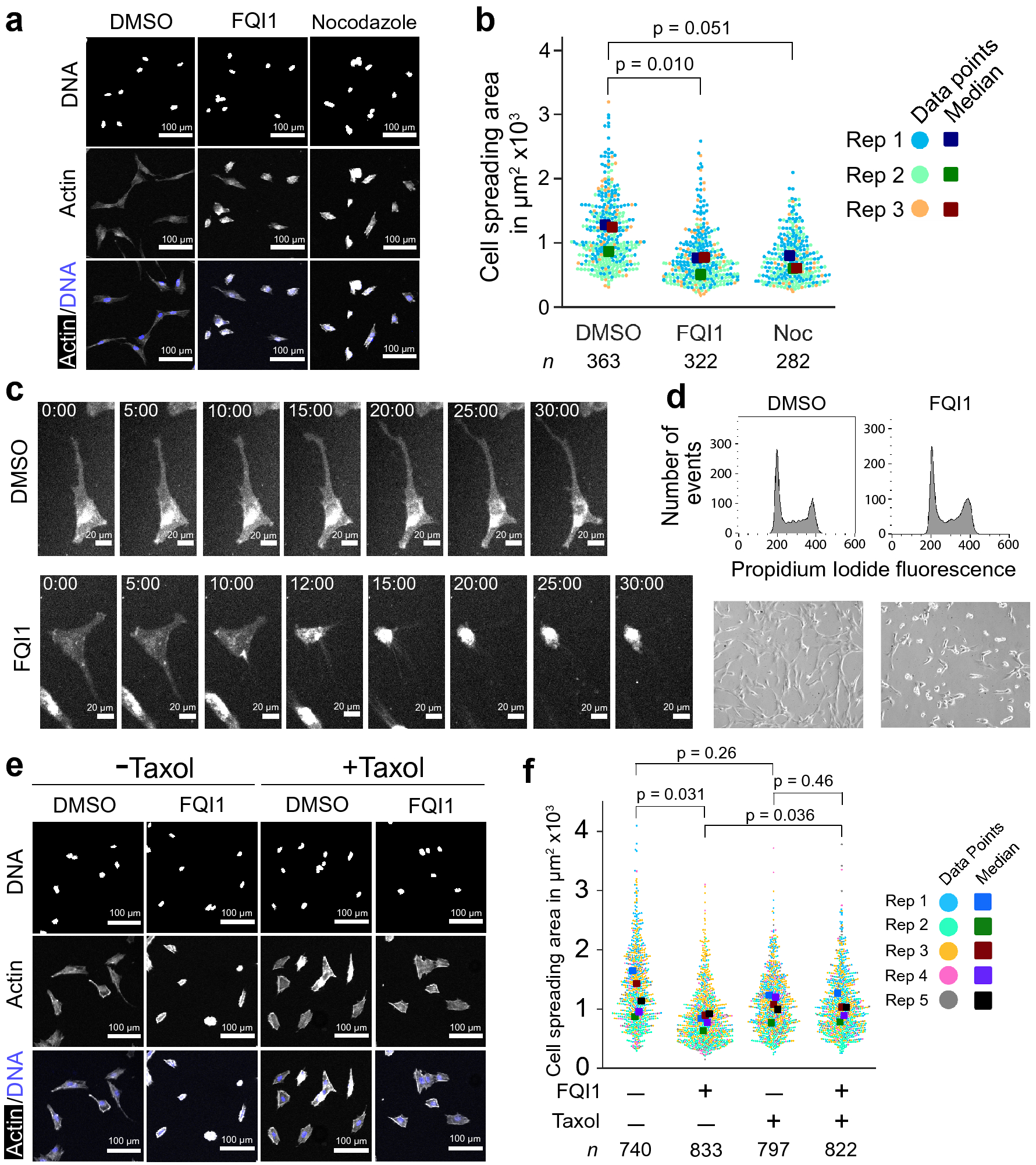
Figure 3

FQI1 treatment induces a rapid cell compaction in FH-B cells. (a) Representative fluorescence images after staining for actin and DNA following a 30-min treatment of FH-B cells with 4 µM FQI1, 1 µM nocodazole, or vehicle (0.01% DMSO). (b) The areas covered by individual cells, following 30–60 min treatments as depicted in (a), were quantified using ImageJ and displayed as swarmplots. P-values were calculated using a paired t-test on medians of the biological replicates. The number of cells analyzed in each condition is indicated by “n” and was pooled from three independent experiments. When calculated in bulk using the Mann–Whitney U test, p values were < 2.2 × 10–16 (between DMSO and both FQI1 and Nocodazole). FH-B cells treated with FQI1 for 60 min (replicate 3) received fresh media along with the respective treatment. (c) FH-B cells were stained with CellBrite Steady Membrane stain, treated with 4 µM FQI1 or vehicle (0.01% DMSO), and immediately imaged by time-lapse microscopy. Shown are images of representative cells taken at 2–5 min intervals, derived from one biological replicate. Images were taken using a 20 × objective. (d) Representative flow cytometry analysis of cellular DNA content showing cell cycle profiles of asynchronous FH-B cells treated with 4 µM FQI1 or vehicle (0.01% DMSO) for 1 h (upper row), along with phase contrast images of cells taken prior to harvesting and fixation (lower row). Cells in this experiment received fresh media along with the respective treatment. Phase contrast images were taken using a 10 × objective on an Olympus IX50 microscope. (e), After pretreatment with 1 µM taxol or vehicle (0.01% DMSO) for 30 min, FH-B cells were incubated in either 4 µM FQI1 or vehicle (0.02% DMSO) for another 30 min before fixation. Representative fluorescence images of actin- and DNA-stained cells are shown following a 30-min treatment. (f) Swarmplots of cell spreading area were calculated for individual cells incubated with FQI1 or DMSO for 30 min (replicates 1–3) as in (a), as well as cells incubated for only 10 min (replicates 4–5), since comparison of these datasets showed that both the spread of the data and the medians were comparable, consistent with compaction occurring within 10–15 min as shown in (c). Paired t-tests were performed on the medians between treatment groups from these five replicates. When calculated in bulk using the Mann–Whitney U test, the p values for + /− FQI1 were < 2.2 × 10–16 in the absence of taxol and 0.388 in the presence of taxol, and the p values for + /− taxol were < 2.2 × 10–16 in both the absence and presence of FQI1.