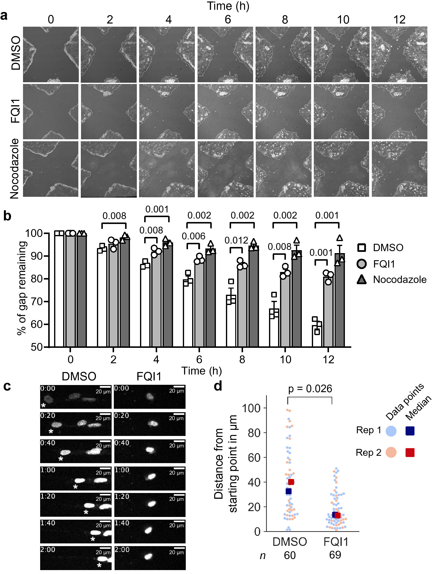
Figure 5

FQI1 impairs wound healing ability and cell motility. (a,b) After confluent RPE cells were pretreated overnight with 2 mM thymidine, an X-shaped wound was drawn into the cell monolayer. The cells were monitored for 12 h by phase contrast imaging using a 4 × objective following treatment with 4 µM FQI1, 1 µM nocodazole, or vehicle (0.01% DMSO). (a) Representative phase contrast images of the X-shaped wound from each treatment group over the 12-h time-course are shown. (b) Quantitation of the averaged distances between the wound’s four vertices normalized to the 0-h distance are shown. Bars and error bars represent the mean ± s.e.m. The scale of the y-axis is presented from 50 to 100%, to expand the relevant portion of the graphs. Three independent experiments were performed. Statistical significance was tested using an unpaired two-sample t-test. Numbers above brackets represent p-values. (c,d) FH-B cells pretreated overnight with 2 mM thymidine were treated with 4 µM FQI1 or vehicle (0.01% DMSO) for 1 h. Cells were then stained with NucSpot Live 650 dye and monitored by time-lapse fluorescence microscopy for 2 h. The distances travelled from starting point to end point were quantified and pooled together from two separate experiments to generate swarmplots. Images of representative nuclei of migrating FH-B cells from both treatment groups, taken at 20-min intervals, are shown in (c). Note that nuclei increase in intensity with time due to accumulation of the stain. Timestamps denote hours:minutes and the asterisks in the left panel indicate the path of the relevant, representative cell. For the entire population of cells over the time course, see Supplementary Movies 3 and 4. The swarmplot of distances travelled by the FH-B cell population is shown in (d). Statistical significance was tested by an unpaired two-sample t-test on the means of two biological replicates. When calculated in bulk using the Mann–Whitney U test, the p value was 7.5 × 10–7 between DMSO and FQI1 treatments. The total number of cells analyzed in each condition is indicated by “n”.