Figure 4

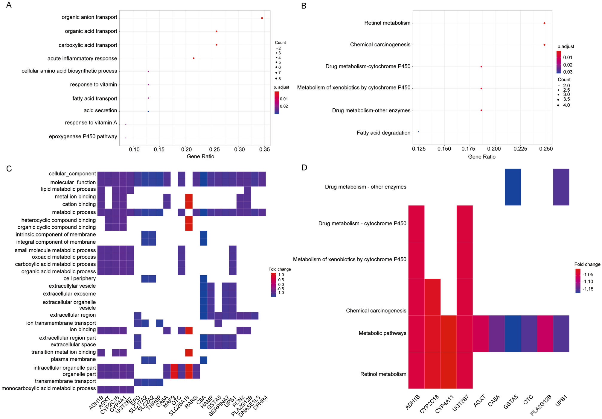
Functional enrichment of INTS8-related genes in CHOL. (A,B) GO and KEGG analyses of INTS8-related genes. (C,D) GSEA-GO and GSEA-KEGG analyses of INTS8-related genes.

Functional enrichment of INTS8-related genes in CHOL. (A,B) GO and KEGG analyses of INTS8-related genes. (C,D) GSEA-GO and GSEA-KEGG analyses of INTS8-related genes.