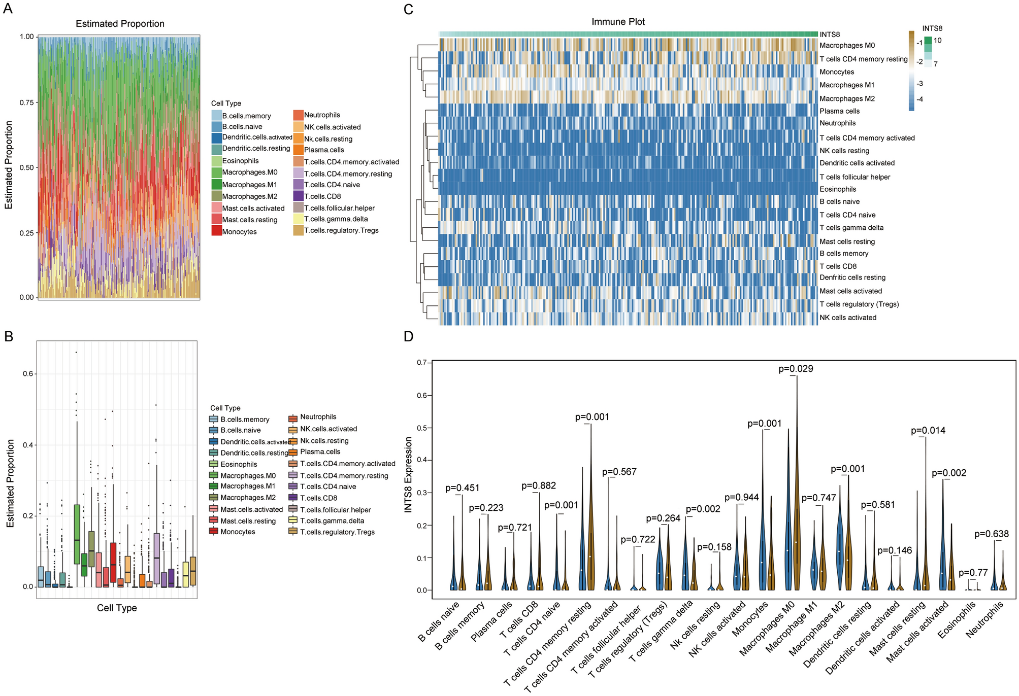
Figure 5

Identification of complex associations between 22 TIIC subsets and INTS8 expression in CHOL. (A) Relative proportions of 22 subtypes of tumour-infiltrating immune cells for each sample in CHOL. (B) Relative proportions of 22 subtypes of tumour-infiltrating immune cells for each sample. (C,D) Comparison of the immune cell fraction difference between the low and high INTS8 expression groups. Note: Blue refers to low INTS8 expression, and brown refers to high INTS8 expression.