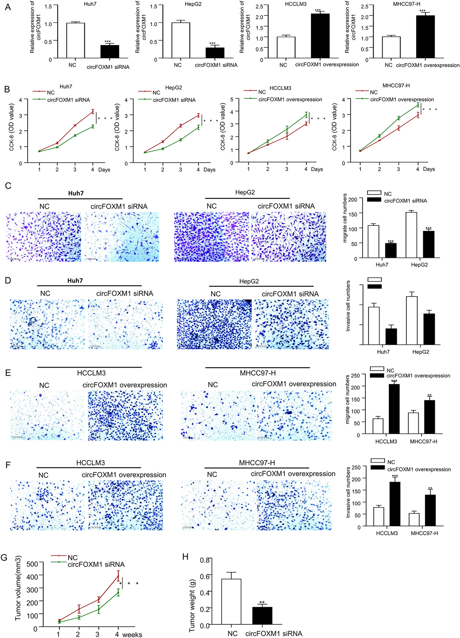
Figure 2

CircFOXM1 promotes proliferative and metastatic abilities of HCC. (A) The circFOXM1 knockdown efficacy after transfection of circFOXM1 siRNA in Huh7 and HepG2 cells, as well as the circFOXM1 overexpression efficacy after transfection of pLCDH-circFOXM1 in HCCLM3 and MHCC97-H cells. (B) Viabilities determined by CCK-8 assay in Huh7 and HepG2 HCC cells transfected with NC or circFOXM1 siRNA, and in HCCLM3 and MHCC97-H HCC cells transfected with NC or pLCDH-circFOXM1. (C) Migration ability determined by transwell assay in Huh7 and HepG2 HCC cells transfected with NC or circFOXM1 siRNA. (D) Invasion ability determined by transwell assay in Huh7 and HepG2 HCC cells transfected with NC or circFOXM1 siRNA. (E) Migration ability determined by transwell assay in HCCLM3 and MHCC97-H HCC cells transfected with NC or pLCDH-circFOXM1. (F) Invasion ability determined by transwell assay in HCCLM3 and MHCC97-H cells transfected with NC or pLCDH-circFOXM1. CircFOXM1 silencing inhibits HCC xenograft growth in vivo (n = 5). (G) Tumor volume, (H) Tumor weight. *p < 0.05; **p < 0.01, ***p < 0.001.