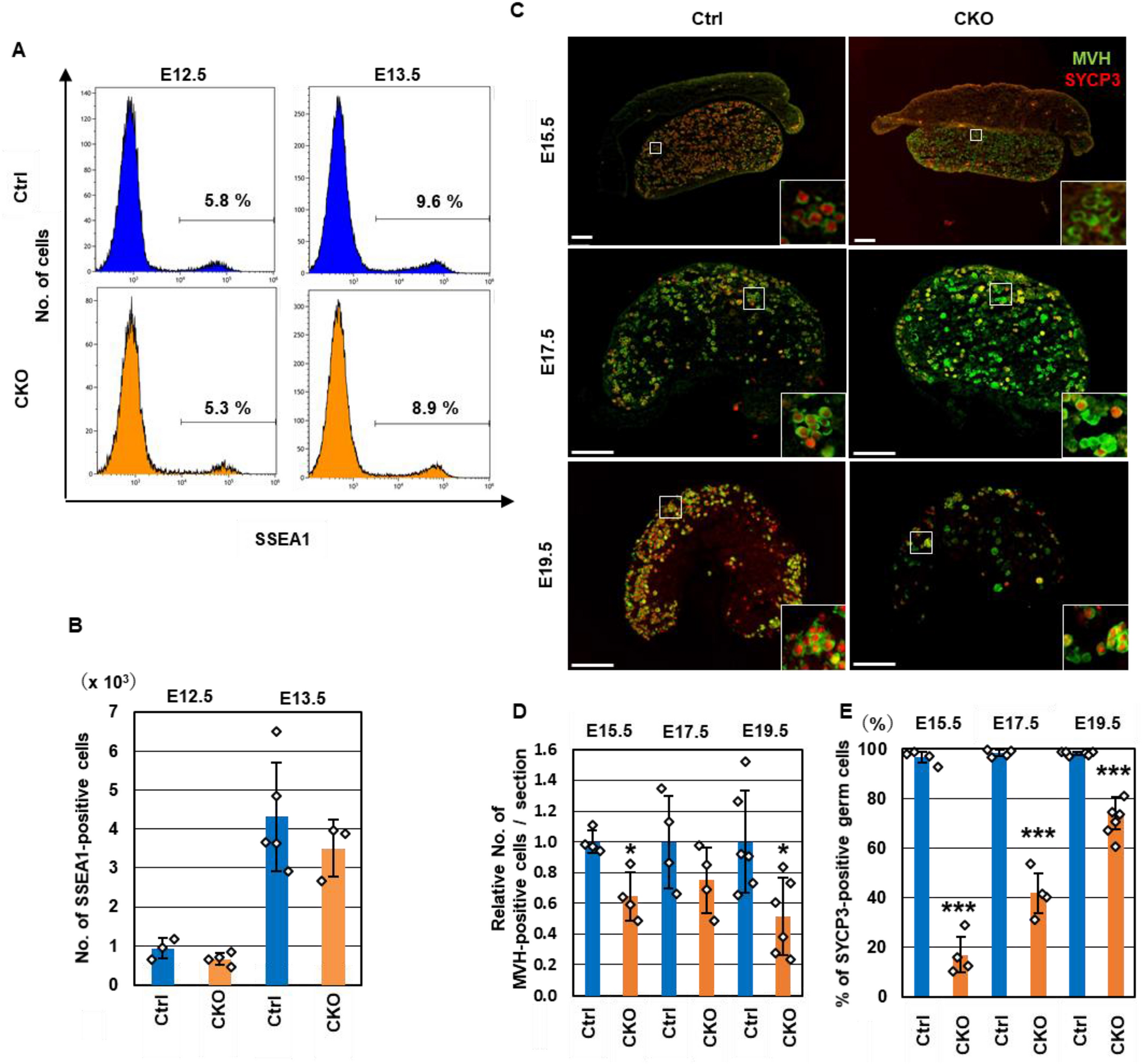
Figure 1

Impaired entry into meiosis in fetal Snf5 CKO female germ cells. (A) Flow cytometry showing the percentages of SSEA1-positive PGCs in female gonads. (B) The numbers of PGCs in the E12.5 and E13.5 gonads. The number of SSEA1-positive cells was counted by flow cytometry. The values from individual mice and the mean ± standard deviation are shown. (C) Immunohistochemistry of the ovaries in E15.5, E17.5, and E19.5 embryos using antibodies against SYCP3 and MVH. The inserts show higher-magnification views. In the Snf5 CKO females, SYCP3, a meiosis marker, was not expressed in a number of MVH-positive germ cells. Bars: 100 µm. (D) The relative number of MVH-positive germ cells per section. The values from individual mice and the mean ± standard deviation are shown in B, C, and E–G (*P < 0.05, **P < 0.01, ***P < 0.001, Student’s t-test). (E) The percentages of SYCP3-positive germ cells.