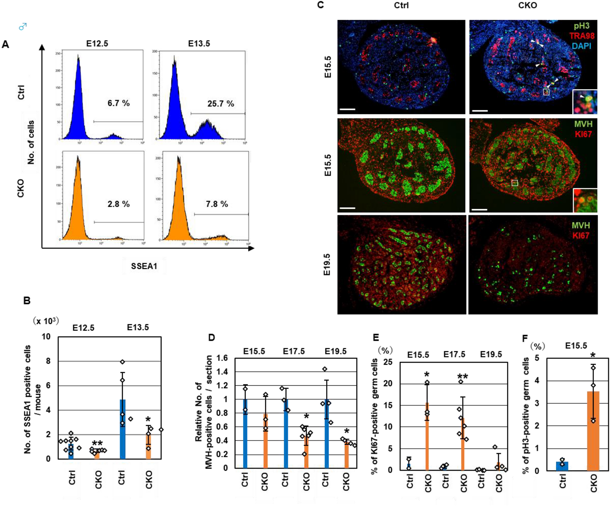
Figure 2

Impaired mitotic arrest in fetal Snf5 CKO male germ cells. (A) Flow cytometry showing the percentages of SSEA1-positive PGCs in male gonads. (B) The numbers of PGCs in the E12.5 and E13.5 gonads. The number of SSEA1-positive cells was counted by flow cytometry. The values from individual mice and the mean ± standard deviation are shown. (C) Immunohistochemistry of the testes in E15.5 and E19.5 embryos using antibodies against pH3 and MVH (upper panel) or Ki67 and TRA98 (middle and bottom panels). The inserts show higher-magnification views. In Snf5 CKO males, pH3-positive or Ki67-positive germ cells were detected in the E15.5 testes, but Ki67-positive germ cells were barely detectable in the E19.5 testes. Bars: 100 µm. (D) Relative number of MVH-positive germ cells per section. (E,F) The percentages of Ki67-positive (E) or pH3-positive (F) germ cells.