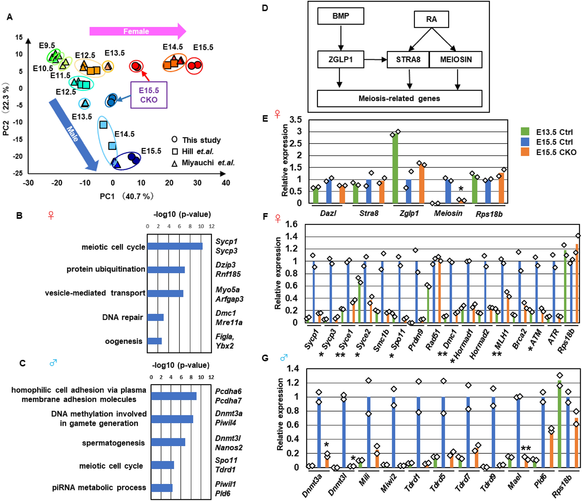
Figure 3

Aberrant transcriptional reprogramming in fetal Snf5 CKO germ cells. (A) PCA of the E15.5 control and Snf5 CKO germ cells (female, red circles; male, blue circles). The E15.5 germ cells were isolated based on the Oct4-EGFP transgene and subjected to RNA-Seq analyses. Data of the E9.5–E15.5 normal germ cells (triangles and squares) have been described previously4,5. (B,C) GO analyses of the genes whose expression levels were significantly lower in female (B) and male (C) Snf5 CKO germ cells at E15.5. (D) Schema showing the induction of meiosis-related genes in primary oocytes. (E) Expression of key genes involved in the induction of meiosis-related genes. The expression levels of control germ cells at E13.5 and E15.5 and the Snf5 CKO germ cells at E15.5 are shown in (E–G) (FPKM values of the E15.5 control cells are set as 1.0). The values from biological duplicates and the mean ± standard deviation are shown in (E–G) (*P < 0.05, **P < 0.01, ***P < 0.001, Student’s t-test). (F) Expression of representative meiosis-related genes in Snf5 CKO female germ cells. The expression of ribosomal protein s18b (Rps18b) as the internal control is shown in (F,G). (G) Expression of representative de novo DNA methylation-related genes in Snf5 CKO male germ cells.