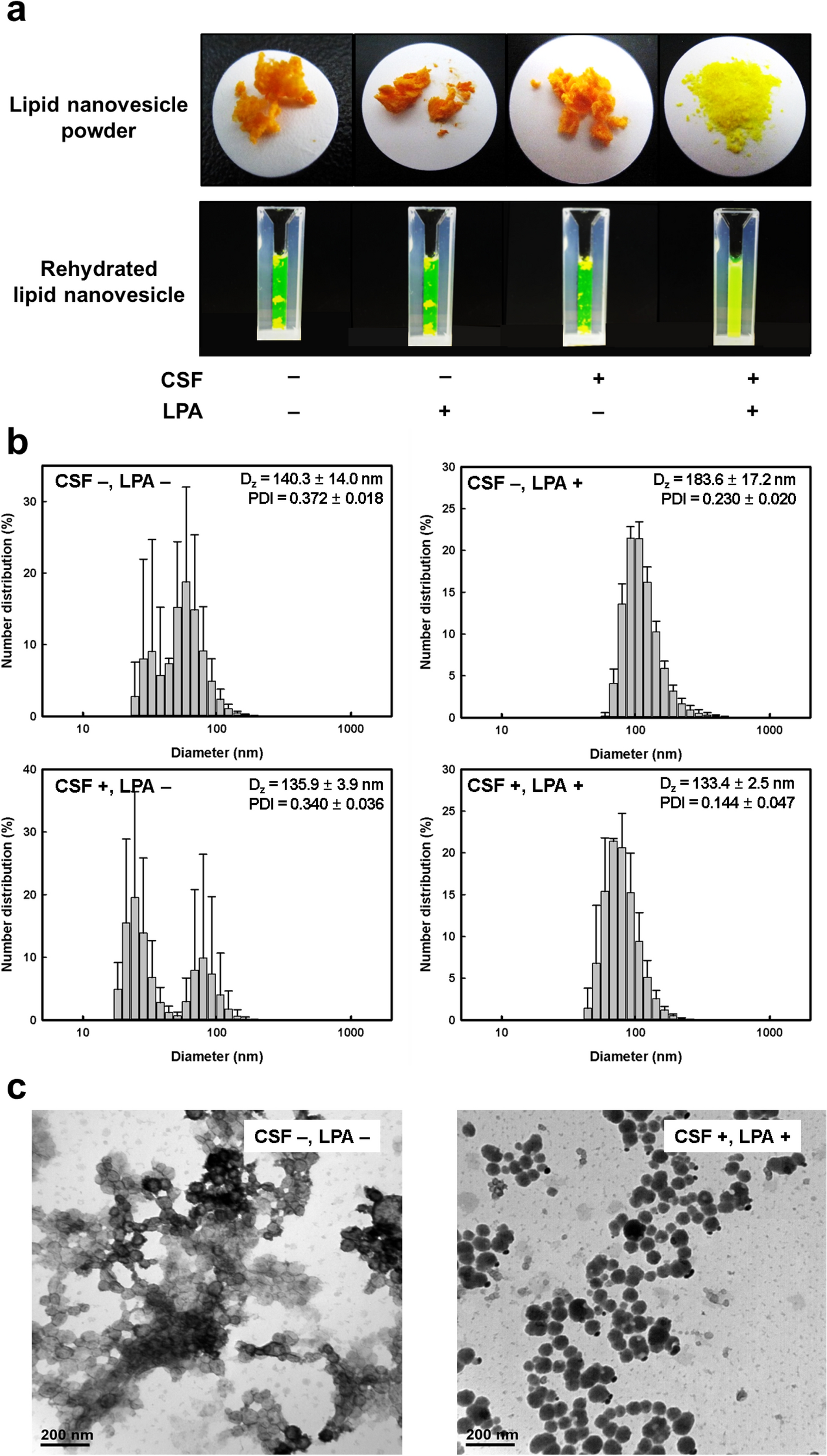
Figure 3

Effects of CSF and LPA on the rehydration behavior of lipid nanovesicle powders produced by lyophilization. (a) Appearance of lipid nanovesicle powders and rehydrated lipid nanovesicles. (b) Size distribution and (c) TEM images of lipid nanovesicle powders after rehydration.