Figure 2
From: Gut dysbiosis is associated with acceleration of lupus nephritis

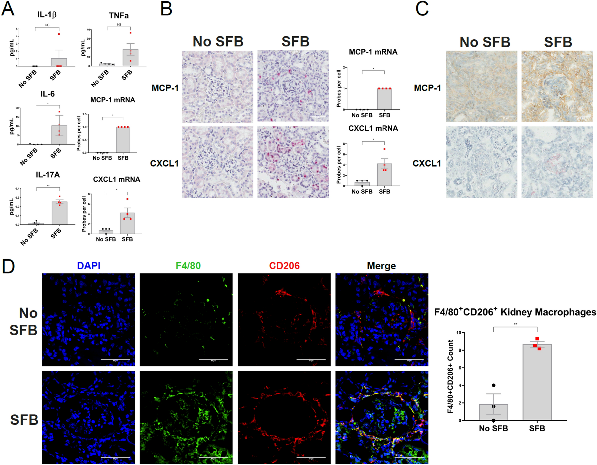
Macrophage chemoattractants and M2-like macrophages are elevated in the kidneys of NZM2410 mice colonized with SFB. (A) Proinflammatory serum cytokines and chemokines as measured by ELISA at 30 weeks of age. (B) mRNA levels of MCP-1 and CXCL1 in kidney tissue as measured by RNAScope. (C) IHC staining for MCP-1 (DAB staining) and CXCL1 (AEC staining) proteins in kidney tissue. (D) Immunofluorescence staining of kidney tissue for F4/80 (green), CD206 (red) and nuclei (blue). Error bars represent mean ± SEM (A,B,D). Unpaired Student t test (A,B,D). NS, not significant; *p < 0.05; **p < 0.005.