Figure 4
From: Genomic studies controvert the existence of the CUX1 p75 isoform

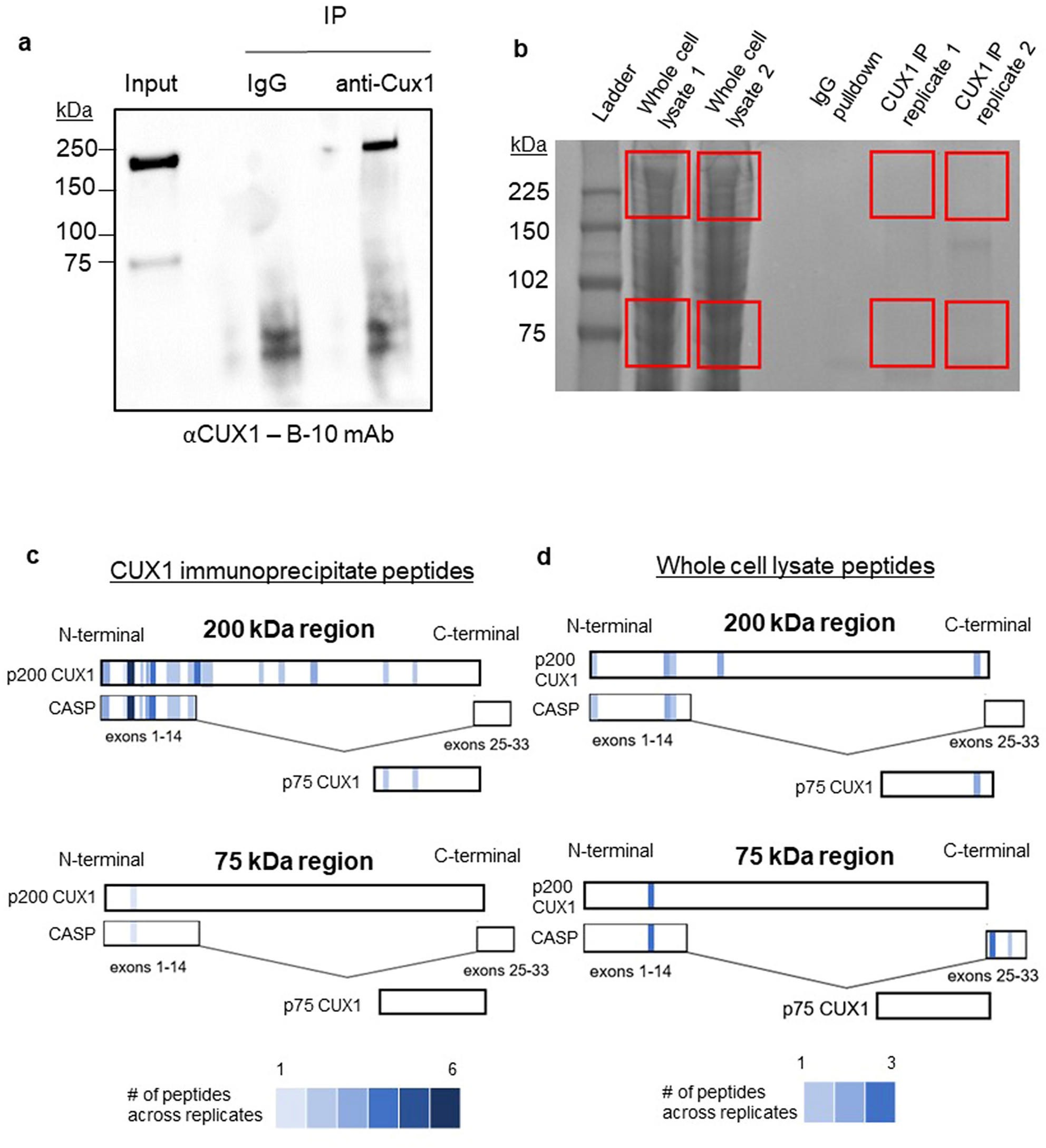
Proteomic approaches do not support the existence of p75 CUX1. (a) B-10 immunoblot after B-10 immunoprecipitation of CUX1 in the KG-1 cell line. KG-1 cells were also immunoprecipitated with a mouse IgG antibody as a negative control. Input control is also included (n = 3). Blot is cropped on the edge to remove a redundant lane. (b) p200 and p75 regions (red rectangles) were excised from Imperial stained SDS/PAGE of two whole cell extract replicates in the KG-1 cell line, and two B-10 immunoprecipitated CUX1 replicates from the KG-1 cell line. (c) Schematic showing the number and distribution of peptides mapping to CUX1 and CASP protein sequences from the immunoprecipitated CUX1 samples (n = 2). Heat map at the bottom depicts the number of each peptide detected across replicates. Peptides with ambiguous assignments are shown in both potential candidate isoforms. (d) Schematic showing the number and distribution of peptides mapping to CUX1 and CASP protein sequences from the whole cell lysate samples. Heat map at the bottom depicts the number of each peptide detected across replicates. Peptides with ambiguous assignments are shown in both potential candidate isoforms.