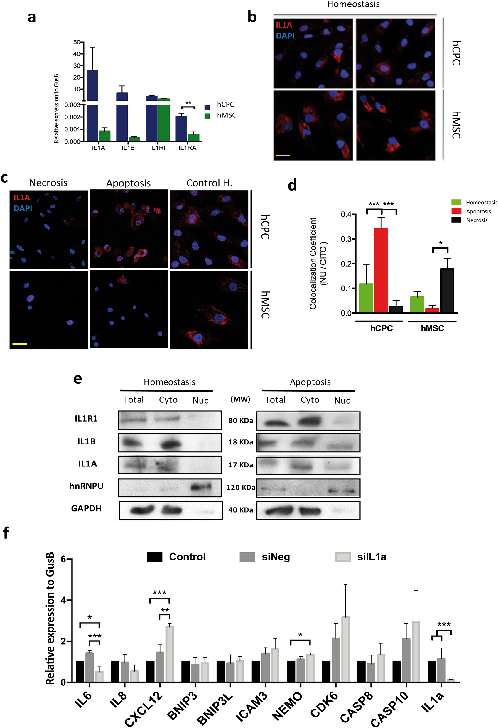
Figure 3

Comparative functional evaluation of IL1A in hCPC. (a) Comparative RT-qPCR expression analysis of IL1A, IL1B, IL1R1 and IL1RA in hCPC1 compared with hMSC (MSC19). (b) Immunofluorescence analysis of IL1A expression (red) in hCPC1 compared with hMSC (MSC19), in homeostasis; nuclei were counterstained with DAPI (blue). Bar, 20 μm. (c) Comparative immunofluorescence analysis of IL1A expression (red) in hCPC1 and MSC19, in homeostasis or after induction apoptosis or necrosis; nuclei were counterstained with DAPI (blue). Bar, 20 μm. (d) Quantification by immunofluorescence of nuclear/cytoplasmic location of IL1A in hCPC1 and MSC19, comparing homeostasis and after apoptosis or necrosis induction; co-localization of IL1A with DAPI signal was compared with cytoplasmic pool; fluorescence intensity was measured using ImageJ software (NIH, Bethesda, MD). (e) Representative western blot analysis of IL1R1, IL1A and IL1B expression in purified cytoplasmic (Cyto) and nuclear (Nuc) fractions of hCPC1, in homeostasis (left) or after induction of apoptosis (right). GAPDH and hnRNPU were used as internal controls of cytoplasmic and nuclear fractions, respectively; lower contrast in these blots is caused by the higher intensity signal of these proteins. 'Full-length blots/gels' are presented in Supplementary Figure S5 online. (f) Target evaluation of IL1A in hCPC subjected to oxidative-mediated apoptosis. A panel of candidate genes, previously reported to be involved in apoptosis or immunoregulation, were evaluated by RT-qPCR in hCPC where IL1A was downregulated (siIL1A) in comparison with negative control hCPC (siNeg) and untransfected hCPC cells (Control). IL1A was confirmed to be significantly downregulated (> 90%). Assays were performed three times and data are expressed as mean ± SD; black lines summarize p-values (*** < 0.002; ** < 0.02; * < 0.05; one-way ANOVA analysis of variance followed by the Bonferroni correction for multiple comparison).