Figure 2
From: CD105+CD90+CD13+ identifies a clonogenic subset of adventitial lung fibroblasts

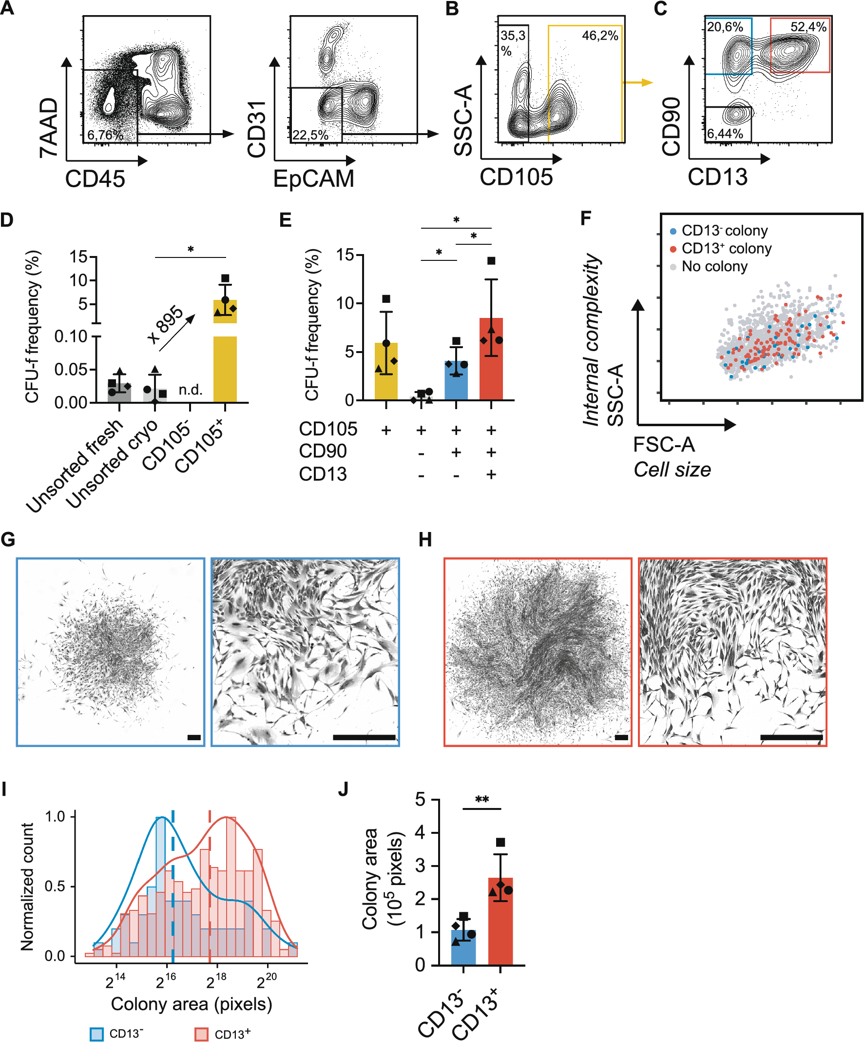
Clonogenic fibroblast-like cells originate from both CD105+CD90+CD13− and CD105+CD90+CD13+ populations. (A–C) Gating strategy for sorting of mesenchymal cell populations for CFU-f assay. (A) Exclusion of dead cells (7AAD+) and non-mesenchymal lineage (lin−) cells (hematopoietic cells: CD45+, endothelial cells: CD31+, epithelial cells: EpCAM+) after forward-scatter/side-scatter gating. (B) Gates set for sorting of lin−CD105− (black) and lin−CD105+ (yellow) cells. (C) Gates set for sorting of lin−CD105+CD90−CD13− (black), lin−CD105+CD90+CD13− (blue) and lin−CD105+CD90+CD13+ (red) cells. (D) CFU-f frequency in sorted lin−CD105+ cells compared to lin−CD105− and unsorted lung cells (fresh and cryopreserved). (E) CFU-f frequency in sorted lin−CD105+CD90−CD13−, lin−CD105+CD90+CD13− and lin−CD105+CD90+CD13+ cell populations, with lin−CD105+ cells as comparison. CFU-f frequency data (healthy donors, n = 3; non-tumorous lung cancer tissue, n = 1) is presented as mean (with SD). One-way ANOVA with Geisser–Greenhouse correction and Holm–Sidak correction for multiple comparisons was used for statistical analysis (*p < 0.05). (F) The plot shows forward-scatter and side-scatter characteristics for 1532 index-sorted cells (749 CD13− and 783 CD13+) combined from 4 healthy donors. The 35 CD13− cells (blue dots) and 97 CD13+ cells (red dots) formed colonies in CFU-f assays. Sorted cells that did not generate colonies are represented by grey dots. (G,H) Images of crystal violet stained colonies derived from CD13− cells (G) and CD13+ cells (H). Scale bars represents 500 µm. (I) Representative histograms showing the distribution of colony size in CD13− and CD13+ derived CFU-fs (crystal violet stained) from one healthy donor. Normalized colony count is shown on the y-axis and colony size is on the x-axis. Solid lines represent density plots. Vertical dashed lines represent median colony area. (J) The median colony size of CD13− and CD13+ derived CFU-fs (healthy donors, n = 3; non-tumorous lung cancer tissue, n = 1). Bars represent mean (with SD) and dots represent median for individual subjects. Paired two-tailed t-test was used for statistical analysis of colony area data (**p < 0.01). FSC-A forward scatter-area, SSC-A side scatter-area, CFU-f colony forming unit-fibroblast.