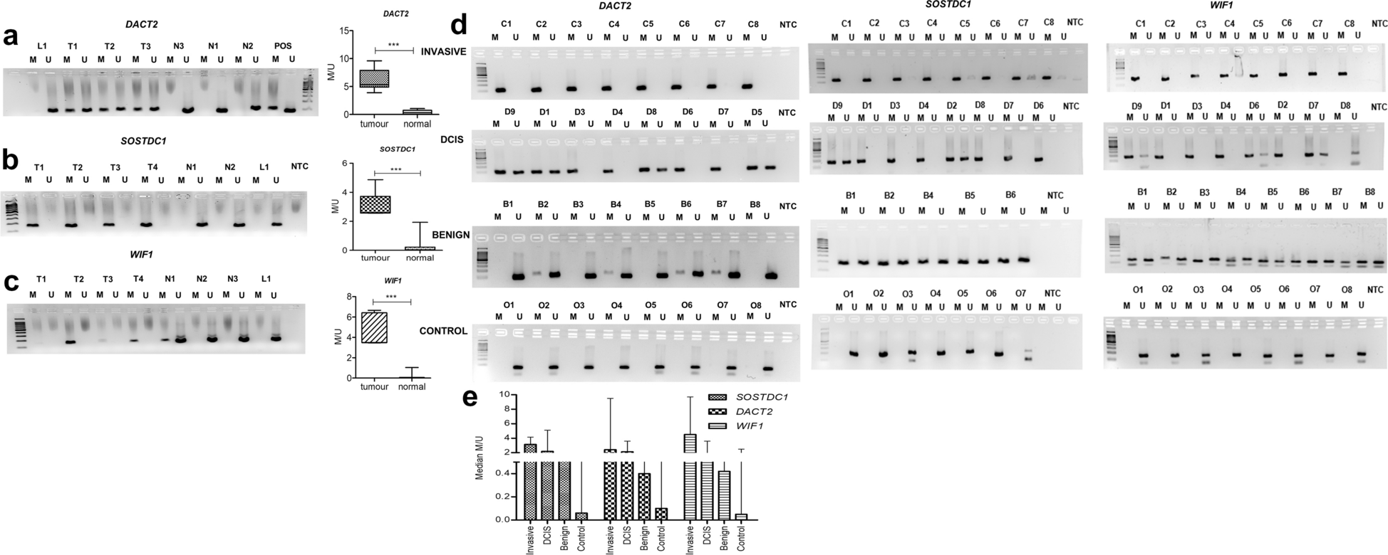
Figure 3

Differential methylation of candidate gene markers in breast cancer. MSP analysis of (a) DACT2, (b) SOSTDC1, and (c) WIF1 in primary breast tumour tissues, M/U represents the ratio of methylated allele and unmethylated allele, L-lymphocytes, T-breast tumour tissues, N-paired normal tissues (d) MSP analysis of DACT2, SOSTDC1 and WIF1 in plasma samples from patients with invasive BC (C = Cancer), non-invasive BC (D = DCIS), benign breast disease (B = benign) and healthy volunteers (O = Controls). The amplicons were resolved in 2% agarose gel. POS- positive control (100% in-vitro methylated and unmethylated DNA standards), NTC-no template control, M-methylated allele, U-unmethylated allele. (e) Densitometric analysis results of the amplicons obtained from methylation sensitive-PCR. Relative intensity of each band was calculated with 100 bp DNA ladder as reference. M/U represents Ratio of relative intensity of Methylated allele/Unmethylated allele respectively. The median with range intensity was plotted and Kruskal Wallis statistic was used to test the differential methylation intensity. The full-length gels of above images are provided in Supplementary Fig. S4.