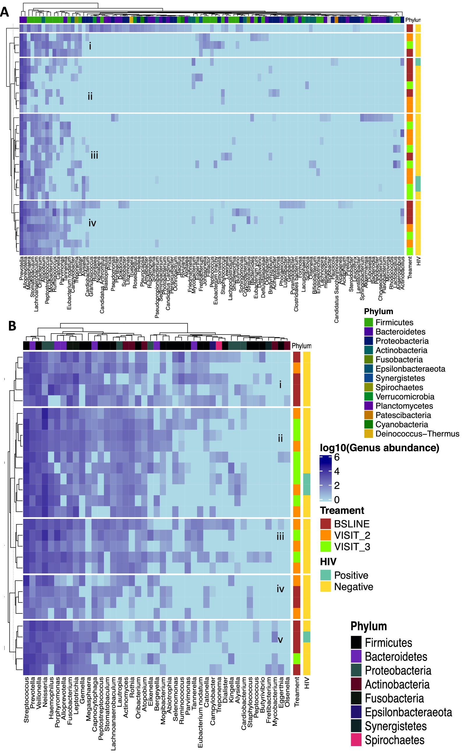
Figure 5

Hierarchical clustering of the normal flora (A) and core (B) at genera level. This clustering allows us to identify groups (i)–(v) that correspond to clinical covariates i.e., treatment response follow-up time and HIV status. This figure is based on dataset C of Fig. 1.