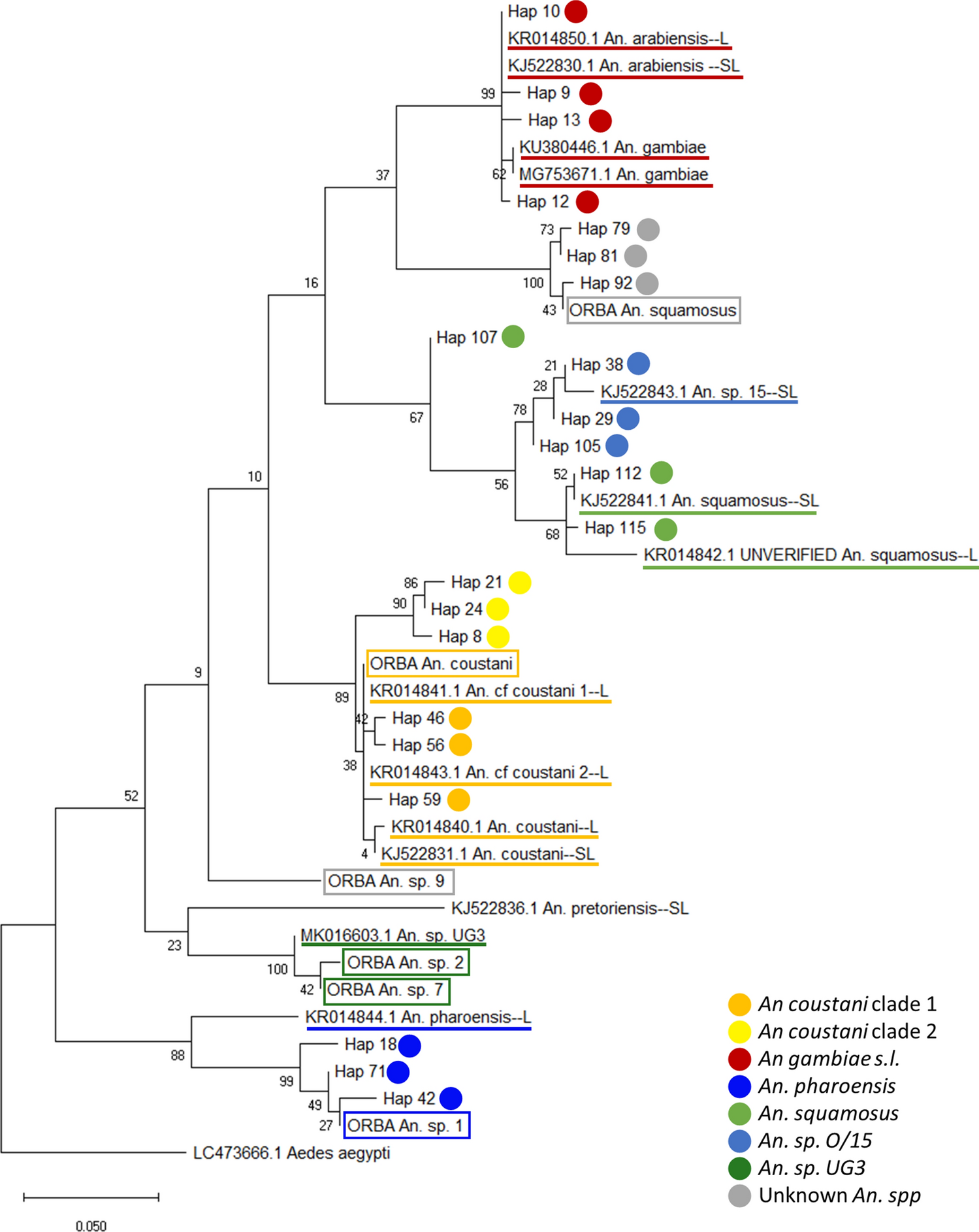
Figure 3

Maximum Likelihood phylogenetic tree of representative cytochrome c oxidase I (COI) sequences from Anopheles sampled in western Zambia. Consensus tree constructed in MEGA X from haplotypes of a 300 bp fragment of the COI region of mitochondrial DNA, using 100 bootstrap replicates. Non-singleton haplotypes preferred, where available; up to three haplotypes selected at random per taxon. Species identities assigned from > 95% BLAST similarity to COI and/or ITS2 sequences published on GenBank are indicated with coloured dots and prefixed ‘Hap’. Sequences from adult mosquitoes caught in the region (Orba et al., 2021, pers. comm.) are prefixed ‘ORBA’; species name indicates morphologically-derived identity, while coloured box indicates molecularly-derived identity. Published reference sequences labelled with GenBank accession number and species name; suffix denotes source paper. ‘–C’ denotes Ciubotariu et al.44; ‘–L’ denotes Lobo et al.22; ‘–SL’ denotes St Laurent et al.23. Species also indicated with coloured underline. Tree drawn to scale; branch lengths measured in number of substitutions per site. Full tree available in Supplementary Information as Fig. S1.