Figure 4
From: Metabolism modulation in rat tissues in response to point specificity of electroacupuncture

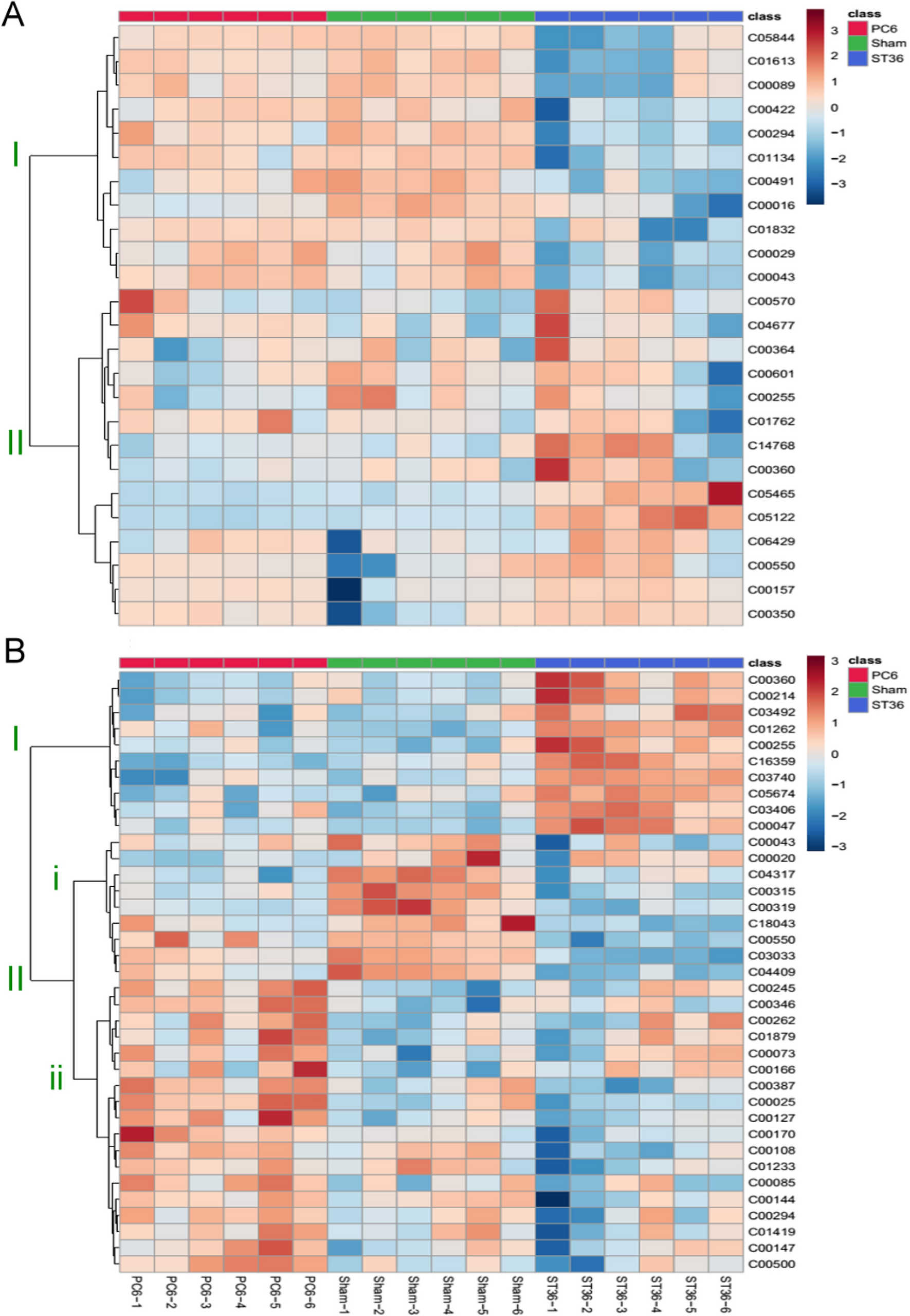
Heatmaps of identified metabolites in heart and stomach tissues of EA-treated rats. The levels of identified metabolites with KEGG ID were identified in rat (A) heart and (B) stomach tissues. The graphics were created by using MetaboAnalysis 5.0 tool (https://www.metaboanalyst.ca//faces/ModuleView.xhtml).