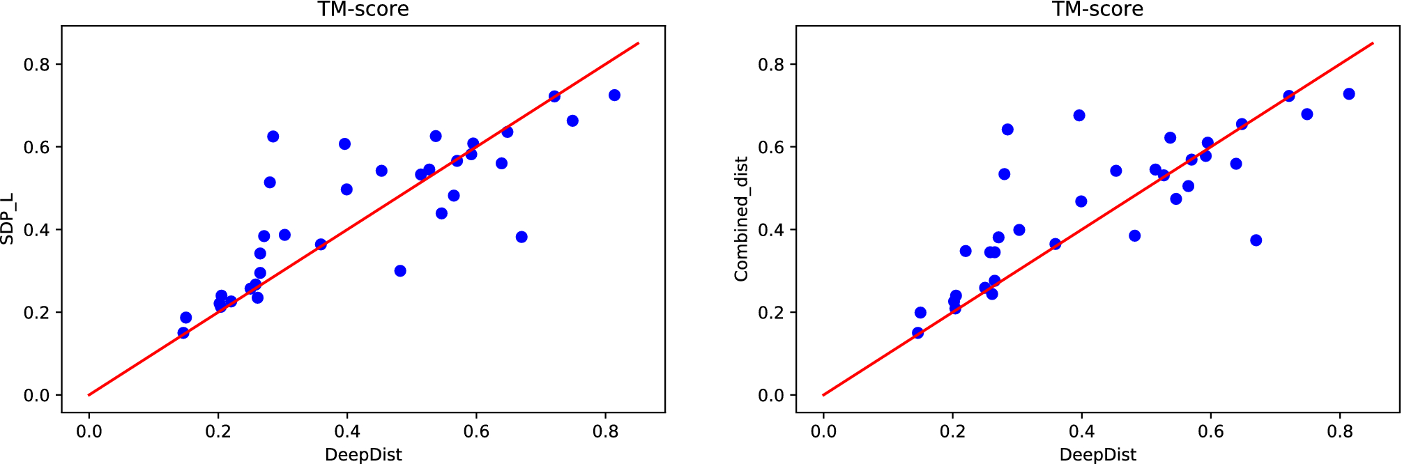
Figure 6
From: Enhancing protein inter-residue real distance prediction by scrutinising deep learning models

TM-scores of the protein structures obtained by using distace maps predicted by DeepDist and (left) that predicted by SDP-L and (right) that obtained by combining predicted distance maps of DeepDist and SDP-L.