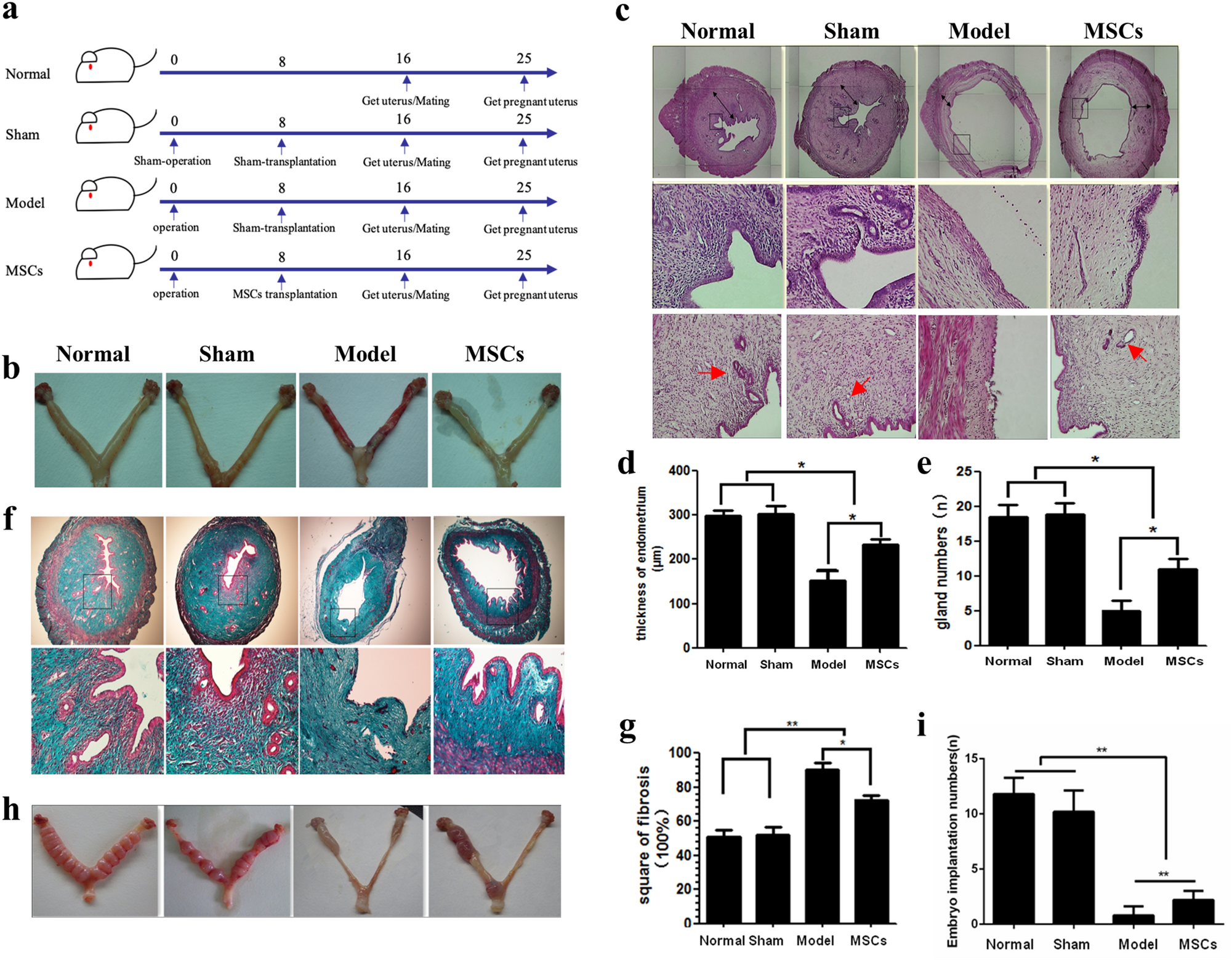
Figure 1

Uterine morphological and functional features and changes. (a) Experimental grouping schedule. (b) The specimen of uterus. (c) The H&E staining of rat uterine tissue (50× and 200×). The red arrow indicates the glands. (d) Statistical analysis of endometrial thickness. (e) Statistical analysis of gland numbers. (f) The Masson staining of rat uterine tissue (50× and 200×). (g) Statistical analysis of endometrial fibrosis. (h) The specimen of embryos implanted in the uterus. (i) Statistical analysis of embryos implanted numbers. *p < 0.05, **p < 0.01.