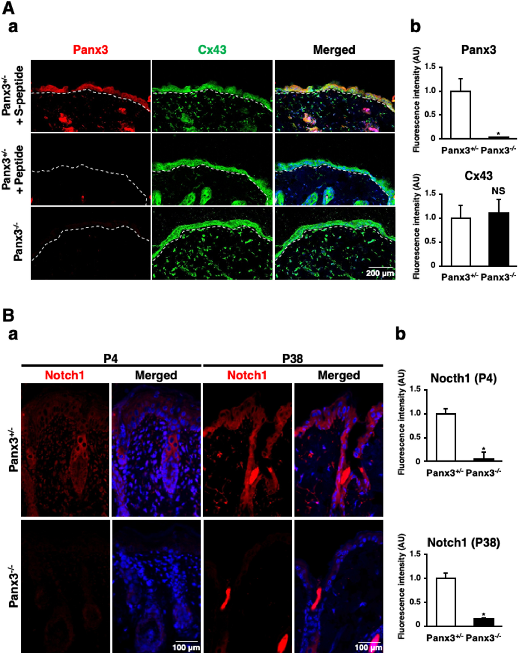
Figure 2

Panx3 deficiency inhibits keratinocyte differentiation. (A) Immunostaining of skin of 6 weeks old Panx3+/− (top and middle) and Panx3−/− (bottom) mice for to Panx3 (red) and Cx43 (green) in the presence (top and middle) or absence (bottom) of Panx3 cognate peptide (middle) or control peptide (S-peptide) (top) (a). Dotted lines indicate borders between epidermis and dermis. (B) Immunostaining of skin of Panx3+/− and Panx3−/− mice on P4 and P38 with antibody to Notch1(red). The nuclei were counterstained with DAPI (blue in merged) (a). Relative fluorescence intensity comparison of images were analyzed (M&M) (A,b and B,b). *p < 0.01. Error bars represent the mean ± SD; N = 3.