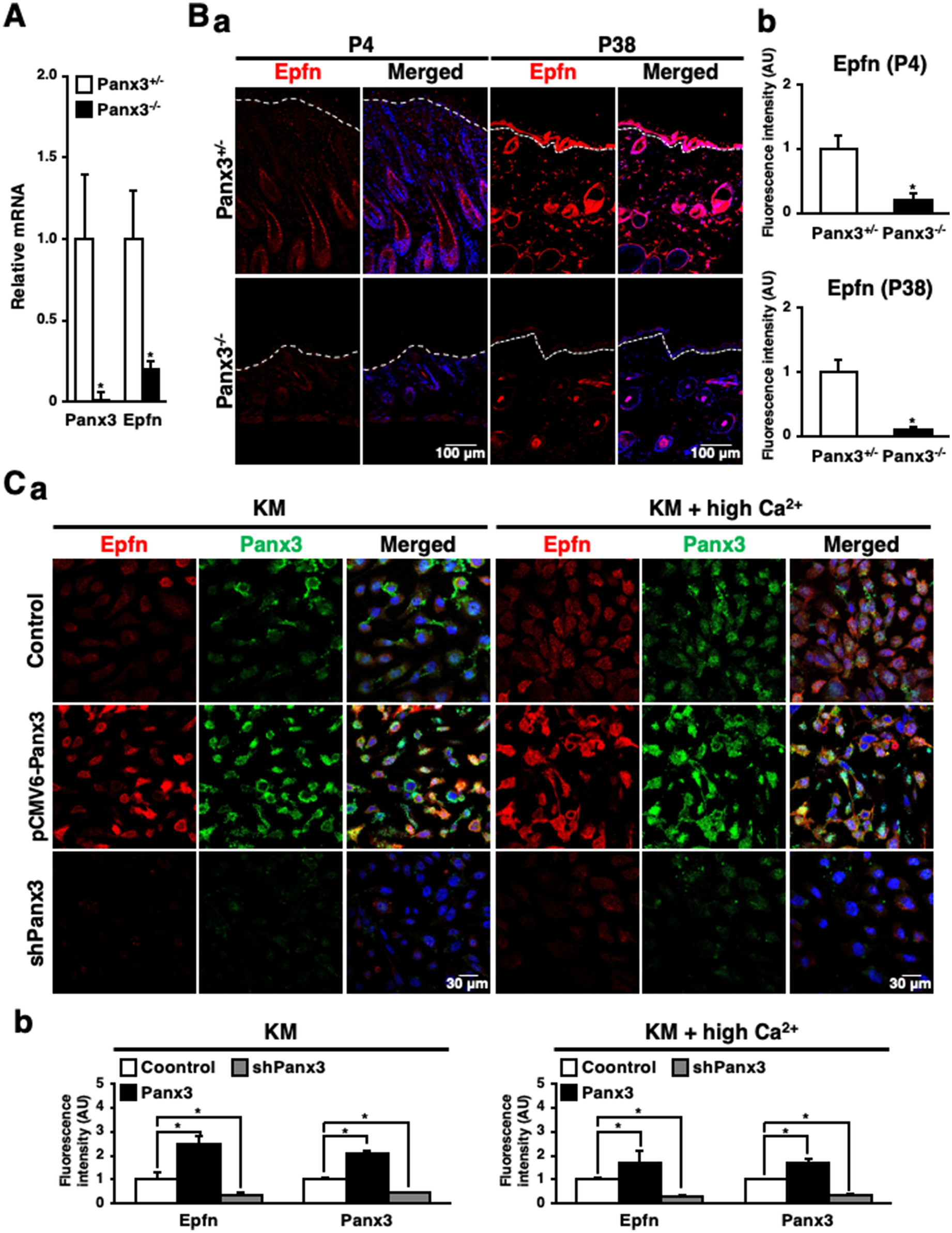
Figure 5

Panx3 regulates Epfn expression during keratinocyte differentiation. (A) qPCR for Panx3 and Epfn using total RNA prepared from skin of 6 weeks old Panx3+/− and Panx3−/− mice. Results represent the mean ± SD; N = 3. *p < 0.01. (B) Immunostaining of Epfn (red) in Panx3+/− and Panx3−/− mice skin of P4 and P38. The nuclei were counterstained with DAPI (blue in merged) (a). Relative fluorescence intensity comparison of images were analyzed (b). *p < 0.01. Error bars represent the mean ± SD; N = 3. (C) Immunostaining for Panx3 (green) and Epfn (red) in pCMV6-Panx3 or shPanx3 transiently transfected HaCaT cells cultured in normal medium (KM) and differentiation medium containing 1.4 mM Ca2+ (KM + high Ca2+). The nuclei were counterstained with DAPI (blue in merged) (a). Relative fluorescence intensity comparison of images were analyzed (b). *p < 0.01. Error bars represent the mean ± SD; N = 3.