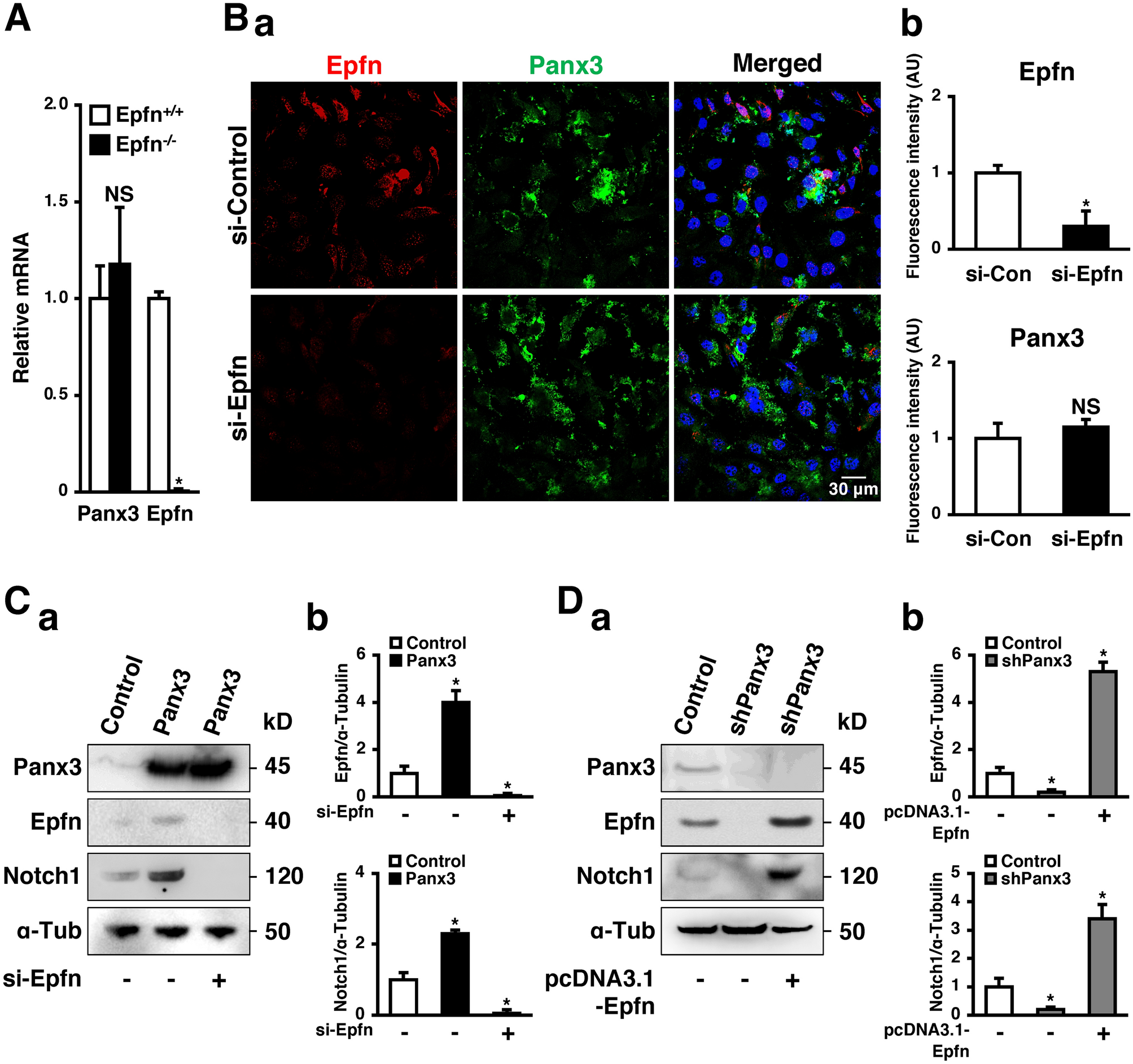
Figure 6

Epfn deficiency does not interfere with Panx3 expression. (A) qPCR for Panx3 and Epfn using total RNA prepared from skin of 6 weeks old Epfn+/+ and Epfn−/− mice. Results represent the mean ± SD; N = 3. *p < 0.01. NS, not significant. (B) Immunostaining of Panx3 (green) and Epfn (red) in si-Control or si-Epfn transfected HaCaT cells cultured in normal medium. The nuclei were counterstained with DAPI (blue in merged) (a). Relative fluorescence intensity comparison of images were analyzed (b). (C) Western blots of Epfn and Notch1 in Panx3 overexpressed HaCaT cells transfected with or without si-Epfn (a). Quantification of the ratios of Epfn/α-Tubulin (upper panel) and Notch1/α-Tubulin (lower panel). (D) Western blots of Epfn and Notch1 in shPanx3 transfected HaCaT cells with or without pcDNA3.1-Epfn (a). Quantification of the ratios of Epfn/α-Tubulin (upper panel) and Notch1/α-Tubulin (lower panel). *p < 0.01. NS, not significant.