Figure 2
From: Acetyl-CoA flux from the cytosol to the ER regulates engagement and quality of the secretory pathway

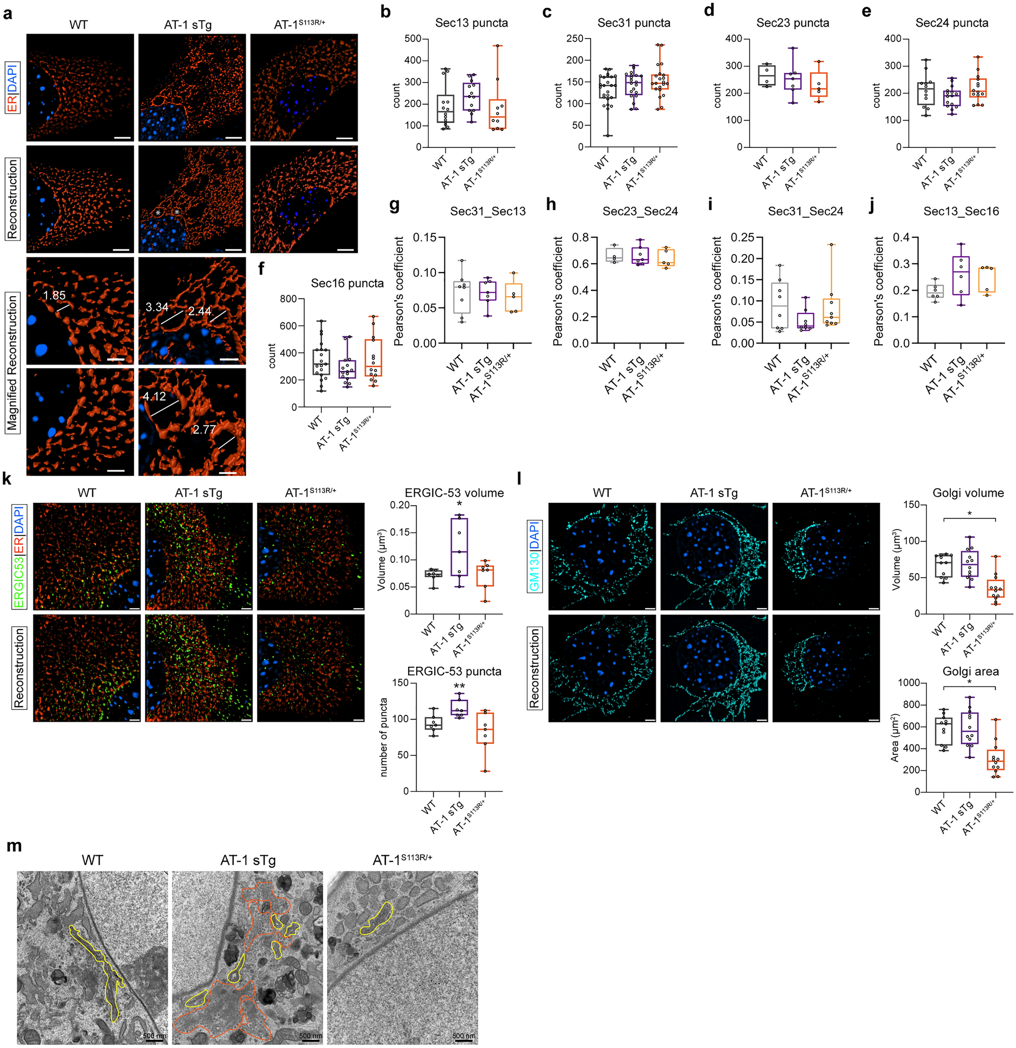
Morphological reorganization of ER, ERGIC and Golgi apparatus in aberrant AT-1 models. (a) Representative ER morphology in primary-cultured MEFs using ER3-mCherry (scale bar, 3 µm). White asterisk (*) indicates an enlarged cisternae within the perinuclear rough ER. High-magnification areas for WT and AT-1 sTg are shown (scale bar, 2 µm). (b–f) Quantification of puncta revealed using SIM microscopy in primary-cultured MEFs in (b) Sec13 puncta (n = 14 WT; n = 13 AT-1 sTg; n = 10 AT-1S113R/+), (c) Sec31 puncta (n = 25 WT; n = 20 AT-1 sTg; n = 21 AT-1S113R/+), (d) Sec23 puncta (n = 4 WT; n = 7 AT-1 sTg; n = 5 AT-1S113R/+), (e) Sec24 puncta (n = 12 WT; n = 15 AT-1 sTg; n = 14 AT-1S113R/+), (f) Sec16 puncta (n = 19 WT; n = 15 AT-1 sTg; n = 14 AT-1S113R/+). (g–j) Pearson’s coefficient of puncta revealed using SIM microscopy in primary-cultured MEFs in (g) Sec31 and Sec13 puncta (n = 8 WT; n = 7 AT-1 sTg; n = 5 AT-1S113R/+), (h) Sec23 and Sec24 puncta (n = 4 WT; n = 7 AT-1 sTg; n = 5 AT-1S113R/+), (i) Sec31 and Sec24 puncta (n = 8 WT; n = 8 AT-1 sTg; n = 9 AT-1S113R/+), (j) Sec13 and Sec16 puncta (n = 6 WT; n = 6 AT-1 sTg; n = 5 AT-1S113R/+). (k) ERGIC morphology in primary-cultured MEFs using ERGIC-53 antibody (scale bar, 3 µm) and quantified using Imaris reconstruction of volume and number of puncta (n = 7 WT; n = 7 AT-1 sTg; n = 7 AT-1S113R/+). (l) Golgi apparatus morphology in primary-cultured MEFs using GM130 antibody (scale bar, 3 µm) and quantified using Imaris reconstruction of volume and area (n = 11 WT; n = 12 AT-1 sTg; n = 12 AT-1S113R/+). (m) Representative electron microscopy of MEFs from WT, AT-1 sTg, and AT-1S113R/+. Yellow outlines Golgi structures and orange outlines disorganized secretory structures and vesicles. (scale bar, 500 nm). MEFs from multiple cells from 3 biologically independent animals for each genotype for (b–l). One-way ANOVA. *P < 0.05; **P < 0.005.