Figure 2
From: Diet and companionship modulate pain via a serotonergic mechanism

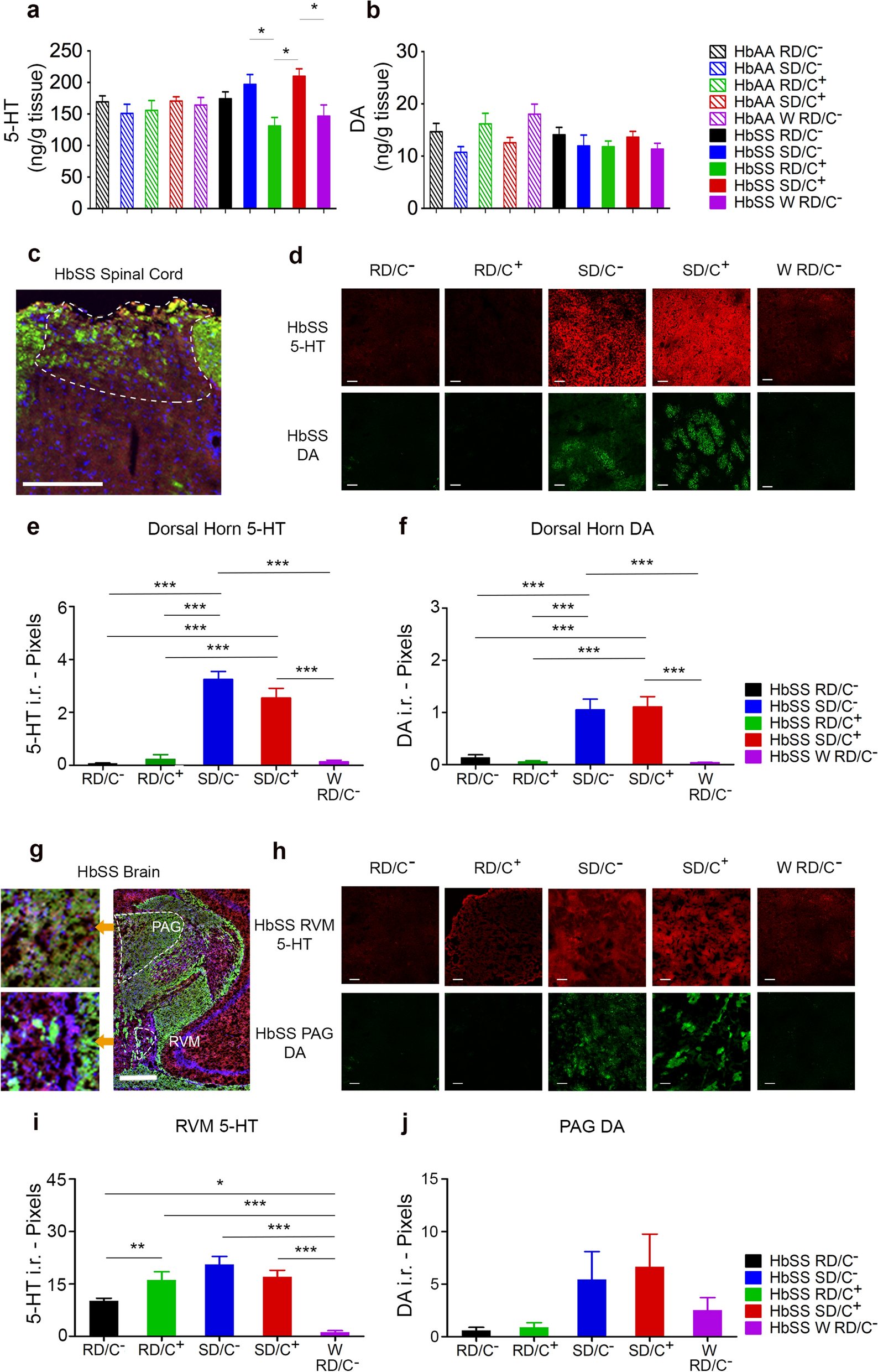
Effect of enriched diet and companionship on levels of 5-HT and DA in the central nervous system of male sickle mice. (a) Level of 5-HT in whole spinal cord. (b) Level of DA in whole spinal cord. (c, d) Confocal images showing distribution of 5-HT and DA in the dorsal horn. (e) Quantification of 5-HT level in the dorsal horn. (f) Quantification of DA level in the dorsal horn. (g, h) Confocal images showing distribution of 5-HT and DA in the brain. (i) Quantification of 5-HT level in the RVM area of the brain. (j) Quantification of DA in the PAG area of the brain. Male HbSS-BERK and HbAA-BERK mice between 8 and 10 months of age were used. Regular diet without companionship, RD/C−, a, b: nSS = 9, nAA = 8, c–f: nSS = 7, g–j: nSS = 6; regular diet with companionship, RD/C+, a, b: nSS = 6, nAA = 10, c–f: nSS = 8, g–j: nSS = 6; sickle diet without companionship, SD/C−, a, b: nSS = 9, nAA = 9, c–f: nSS = 9; g–j: nSS = 6; sickle diet with companionship, SD/C+, a, b: nSS = 7, nAA = 9, c–f: nSS = 9, g–j: nSS = 8; withdrawn from sickle diet and companionship, W RD/C−, a, b: nSS = 10, nAA = 7, c–f: nSS = 7, g–j: nSS = 6; one-way ANOVA with Bonferroni’s post-hoc test, *p < 0.05, **p < 0.01, ***p < 0.001. Scale bar (c and g) 500 µm, (d and h) 20 µm. RVM, rostral ventromedial; PAG, periaqueductal grey; i.r, immunoreactivity.