Figure 4
From: Glucose confers protection to Escherichia coli against contact killing by Vibrio cholerae

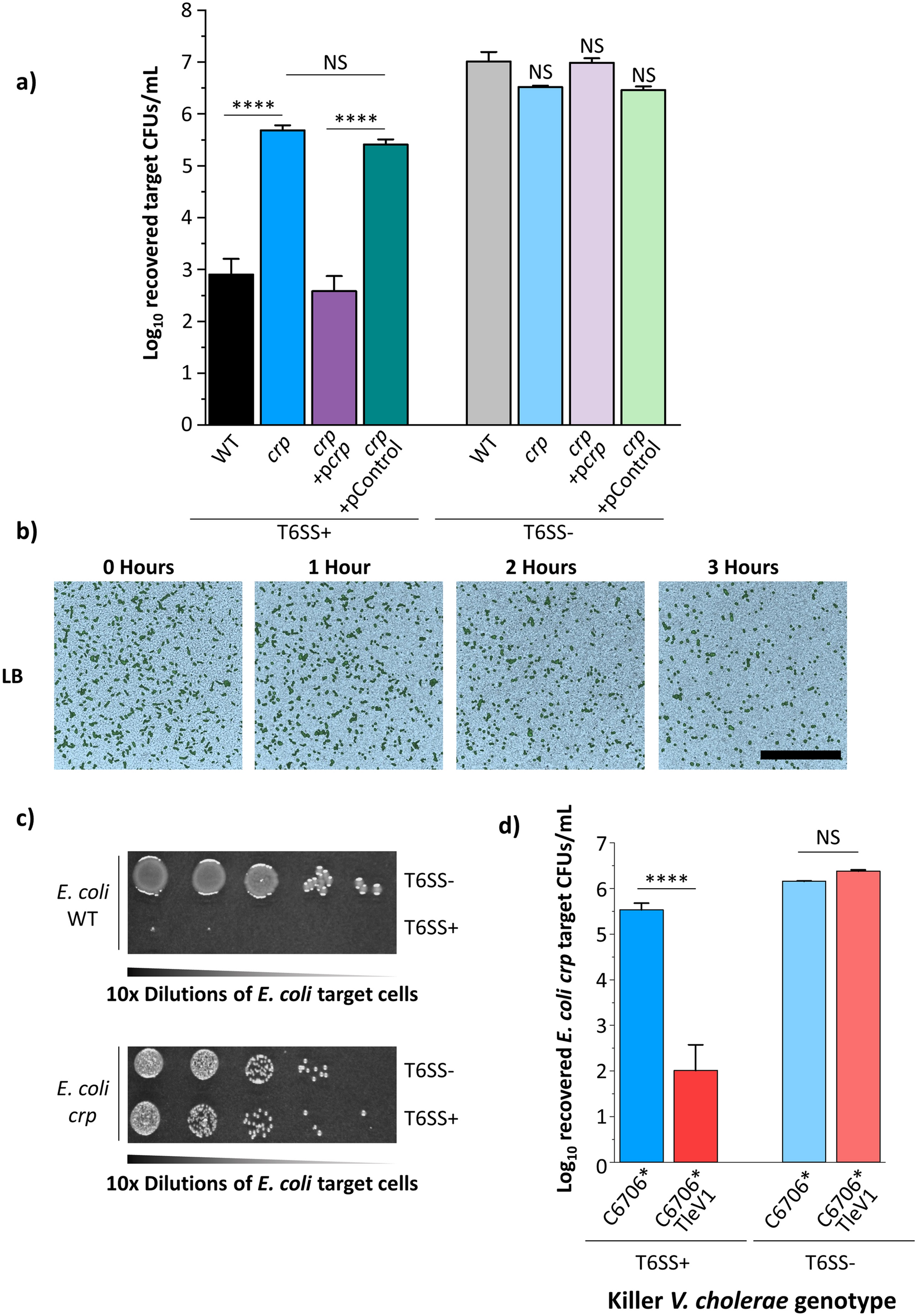
A crp disruption confers protection to E. coli MG1655 cells in the absence of glucose. (a) E. coli MG1655 cells with a crp disruption harboring the indicated plasmids were co-cultured with V. cholerae C6706* (or V. cholerae C6706* T6SS-) on LB medium. A two-way ANOVA with a post hoc Bonferroni test was used to determine significance. A minimum of 3 independent replicates were analyzed. (b) Fluorescently labeled green E. coli MG1655 crp cells were densely co-cultured with unlabeled killer V. cholerae C6706* on LB and the same frame was imaged for three hours using confocal microscopy. Brightfield images (bright blue pseudocolor) were overlaid with the fluorescence signal of E. coli cells projected on a plane parallel to the agar substrate. Scale bar is 50 µm. (c) Killer V. cholerae C6706* was co-cultured with both wild type E. coli MG1655 and E. coli crp target cells and then diluted and plated as described in the âMethodsâ section. (d) V. cholerae C6706* or V. cholerae C6706* with TleV1 (or the T6SS- mutant of each one) were co-cultured with E. coli MG1655 crp on LB medium. A two-way ANOVA with a post hoc Bonferroni test was used to determine significance. A minimum of 3 independent replicates were analyzed. ****pâ<â0.0001, NS not significant.