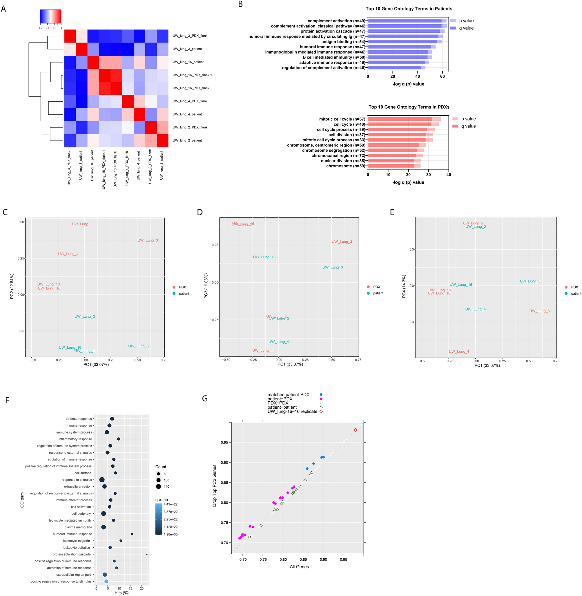
Figure 4

RNAseq shows high correlation between patient and patient-derived xenografts (PDXs) tumor samples. (A) Correlation heatmap and hierarchical clustering of patient and PDX tumor samples. (B) Top 10 Gene Ontology (GO) terms as summarized by bar charts showing the p value (lighter hue) and false discovery rate (FDR) q value (darker hue). Pathways are labeled along the y-axis; the number of genes annotated within each pathway is indicated in parentheses. (C–E) Principal component analysis (PCA) clustering of patient and PDX tumor RNA samples. (F) Top GO terms overrepresented in PC2; showing the number of genes (count), the q-value and the percent hits. (G) Pearson correlation coefficient of all genes on the x-axis and after removing the top 1% (219 genes) contributing to PC2.