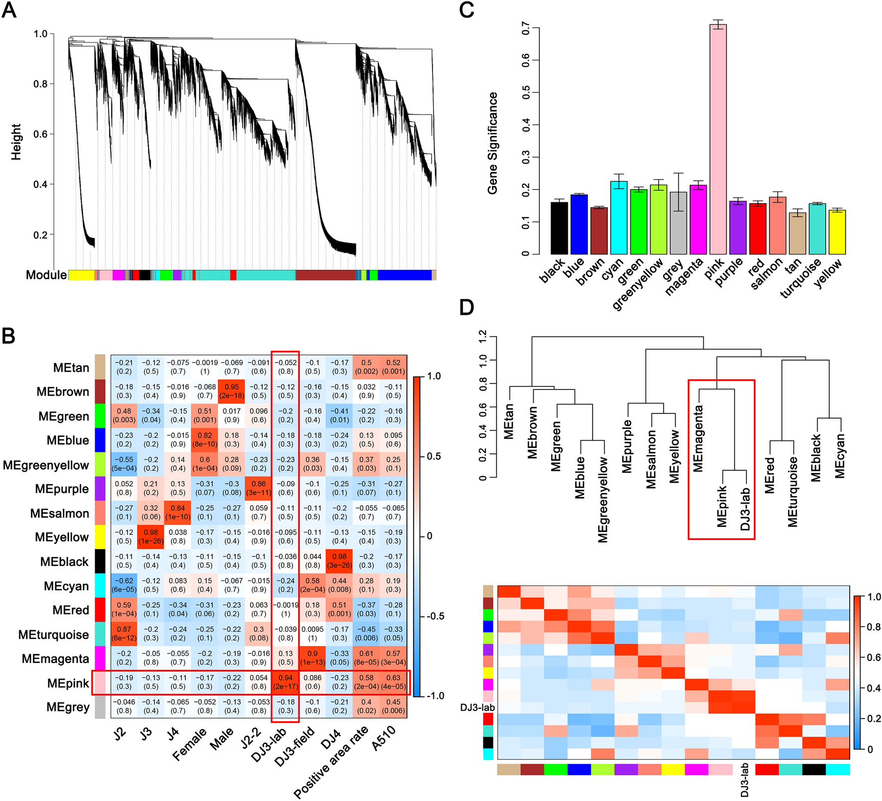
Figure 2
From: Genetic characteristics of Bursaphelenchus xylophilus third-stage dispersal juveniles

Weighted gene coexpression analysis (WGCNA) revealed the module highly related to Bursaphlenchus xylophilus DJ3-lab. (A) Clustering dendrograms of genes, with dissimilarity based on the topological overlap, together with assigned module colors. (B) Module-trait associations. Each row corresponds to an ME, and each column corresponds to a trait. Each cell contains the corresponding correlation and p-value. The table is color-coded by correlation according to the color legend. (C) Bar plot of module significance defined as the mean gene significance across all genes in the module to DJ3-lab. (D) The hierarchical clustering dendrogram and the heatmap of correlated MEs and DJ3-lab.