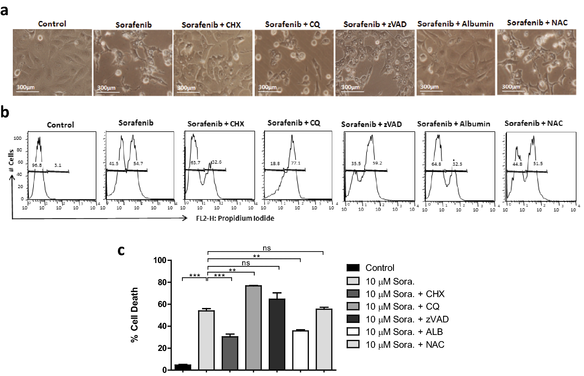
Figure 2

Involvement of non-apoptotic cell death in sorafenib induced LX2 cells depending on dose and time. (a) Phase-contrast microscope showing the LX2 cells exposed with 10 µM Sorafenib for 24 h after pre-treatment with protein synthesis inhibitor 25 μM cycloheximide (CHX), autophagy inhibitor, 25 μM chloroquine (CQ), pan-caspase inhibitor, 20 μM Z-VAD-FMK, anti-oxidants 5 μM N-acetylcysteine (NAC) and 5 μM humans serum albumin (ALB). Images were taken using × 20 objective, scale bar: 300 μm. (b) 10 µM Sorafenib induced percent cell death and viability of LX2 cells were shown with propidium iodide (PI) positive and negative populations of LX2 cells after pre-treatment with above mentioned inhibitors and anti-oxidants using flow cytometry. (c) The quantification of sorafenib induced % cell death of LX2 cells with sorafenib (10 µM) treatment after pre-treatment with above mentioned inhibitors were measured in compare with untreated control. The bars represent mean ± s.d. from three independent experiments (ns > 0.05, *P < 0.05; **P < 0.01; ***P < 0.001 One-way analysis of variance).