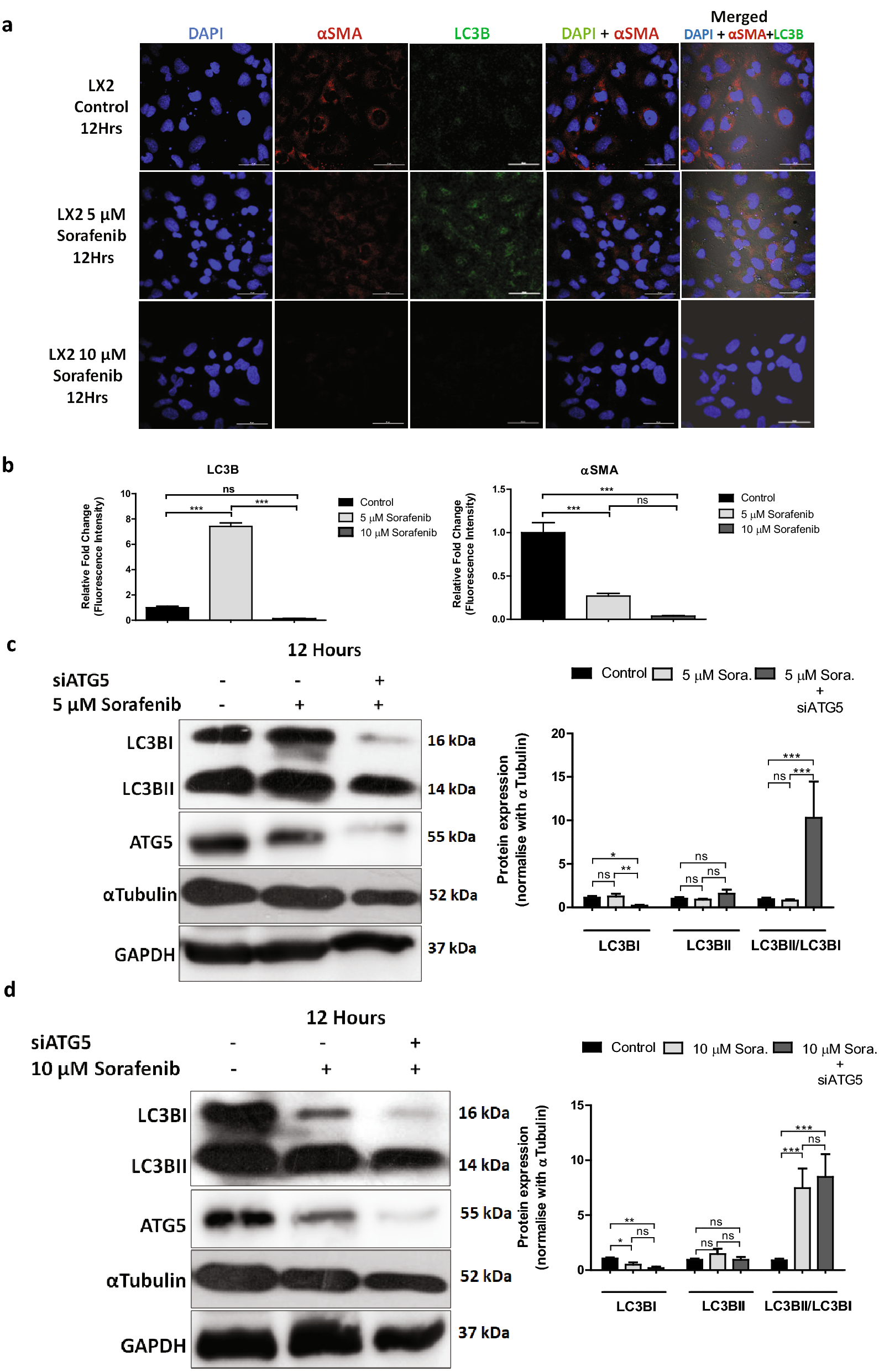
Figure 4

Dose dependent sorafenib induced LC3 signalling. (a) The confocal microscopic images showed alteration of LC3B expression in LX2 cells after exposure with low (5 µM) and high (10 µM) concentration of sorafenib for 12 h along with stellate cells activation marker α-SMA. Nuclei were stained with DAPI. Merged pictures showing co-expression of LC3B and α-SMA to evaluate autophagic regulation in activated stellate cells after sorafenib exposure. Images were taken using × 40 objective, scale bar: 50 μm. (b) Fluorescence intensity of LC3B and α-SMA quantified and represented as relative fold change with respective to untreated control. The bars represent mean ± s.d. from three independent experiments. (c,d) Western blot analysis showing protein expression of LC3B conversion in 5 µM and 10 µM sorafenib treated LX2 cells for 12 h. As a negative control the LC3B conversion were also assessed after transfection with 100 nM siRNA against ATG5. Protein level of ATG5 in ATG5 siRNA transfected LX2 cells were shown. Protein expression were quantified using ImageJ software. αTubulin and GAPDH were used as loading controls. Data represent mean ± s.d. from three independent experiments (ns > 0.05, *P < 0.05, **P < 0.01, ***P < 0.001 two-way analysis of variance).