Figure 3
From: Unravelling the involvement of cilevirus p32 protein in the viral transport

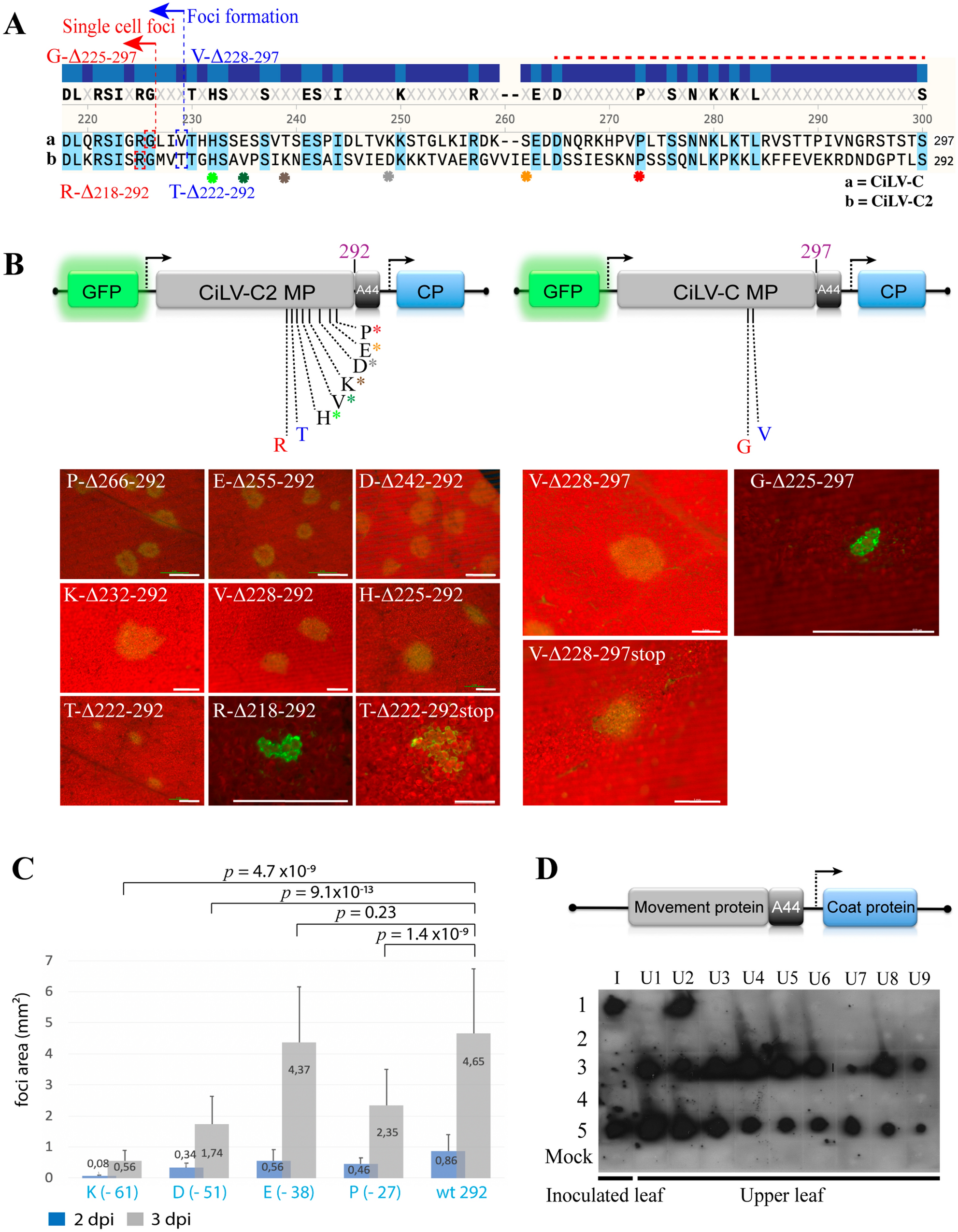
The C-terminus of cileviruses MP is dispensable for cell-to-cell movement. (A) Alignment of amino acids sequence of the C-terminal region of CiLV-C and CiLV-C2 MPs. Residues common to the two sequences are shown in blue. Red dotted line indicates the most variable region at the C-termini, corresponding the last 36 residues of the MP. The alignment was performed using the software SnapGene 4.3.10. (B) Infection foci observed in P12 plants inoculated with RNA 3 transcripts carrying the C-terminal truncated MP genes of cileviruses. The schematic representation shows the chimeric GFP/A255/CP AMV RNA 3 represented in Fig. 1A and the C-terminal deletions of the MP proteins analyzed. Amino acid numbers 292 and 297 correspond to wild-type (wt) size of the corresponding MP proteins, meanwhile residues P, E, D, K, V, H, T and R for CiLV-C2 and V, G for CiLV-C correspond to the last amino acid included in the corresponding truncation. Superscript asterisks refer to the residues shown in alignment (A) correlated by their respective colors. Each infection foci image is representative of the inoculation of three leaves per plant and three plants inoculated for each chimeric AMV construct at 2 dpi. White bars correspond to 200 μm. (C) Histograms represent the average of the area in mm2 of 80 independent infection foci at 2 and 3 dpi of the P12 plants infected with hybrids AMV RNA 3 containing the wild type and truncated CiLV-C2 MPs P-Δ266–292, E-Δ225–292, D-Δ242–292 and K-Δ232–292 lacking -27, -38, -51 and -61 residues, respectively. Error bars indicate the standard deviation. Student’s t-test and significance was set at p < 0.05. The p-values obtained from comparison between pairs of groups are presented. (D) Tissue-printing analysis of P12 plants inoculated with a variant of AMV RNA 3 expressing the CiLV-C wt (297)(1), CiLV-C Δ228–297 (V)(2), CiLV-C2 wt (292)(3), CiLV-C2 Δ222–292 (T)(4) and AMV MP (AMV)(5). Plants were analyzed at 14 dpi by printing the transversal section of the corresponding petiole from inoculated (I) and upper (U) leaves.