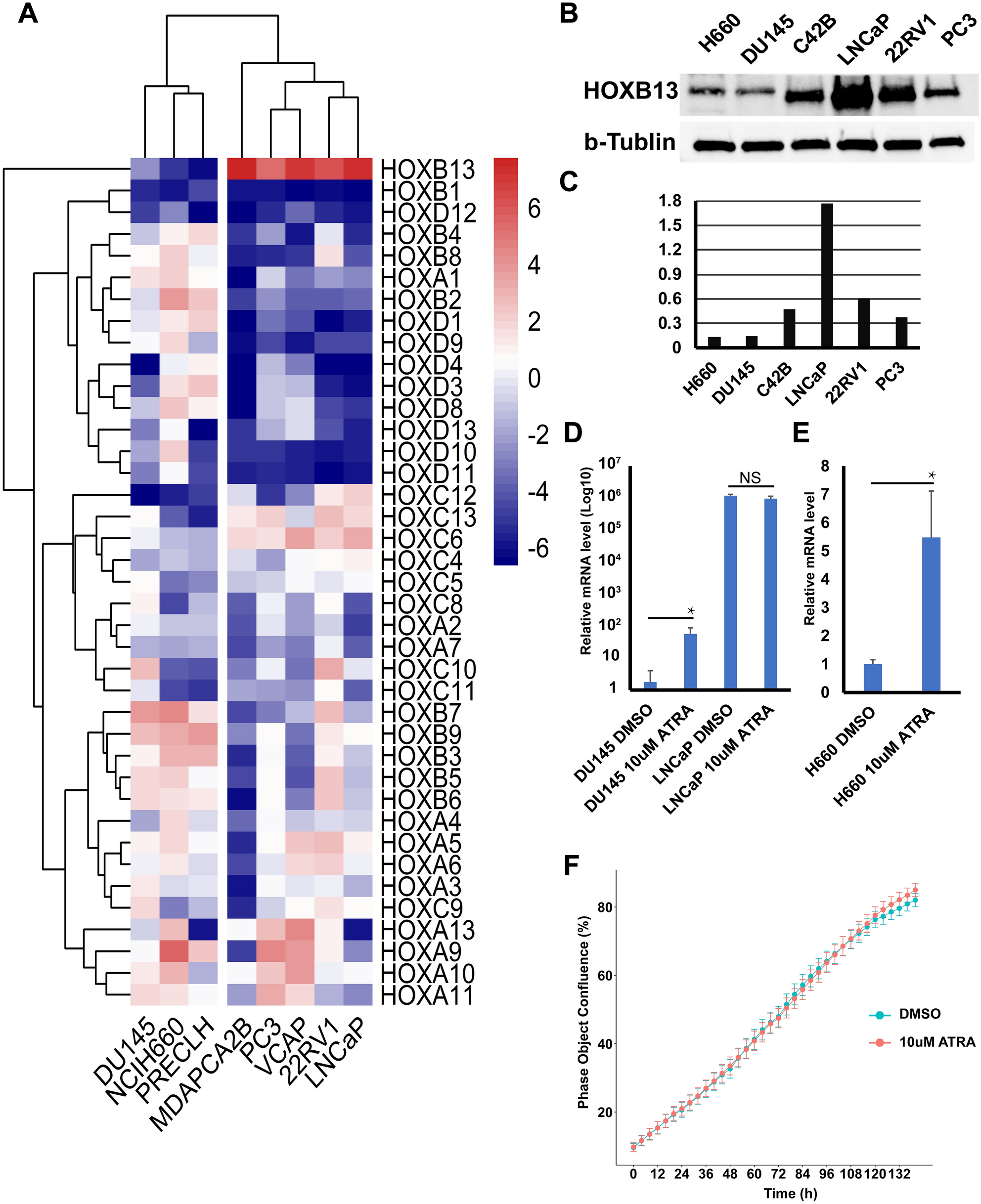
Figure 5

The decreased HOXB13 expression in PCa cells can be reverted. (A) A heatmap of HOX genes in PCa cell lines. DU145, H660, and PRECLH cell lines were clustered together, away from the other PCa cell lines. HOXB13 levels were lower in these three cell lines. (B) Western blot analysis confirmed the low HOXB13 protein levels in H660 and DU145 cells. (C) The quantification of Western blot result. (D and E) RT-qPCR to assess the mRNA levels of HOXB13 in DU145, LNCaP and H660 cells that were treated with all-trans retinoic acid (ATRA, 10–5 M). ATRA induced the mRNA expression of HOXB13 in DU145 and H660 but not in LNCaP cells. (F) IncuCyte live-cell imaging analysis indicates that 10 μM ATRA did not affect the proliferation of DU145 cells (p > 0.05 in all time points, t-test).