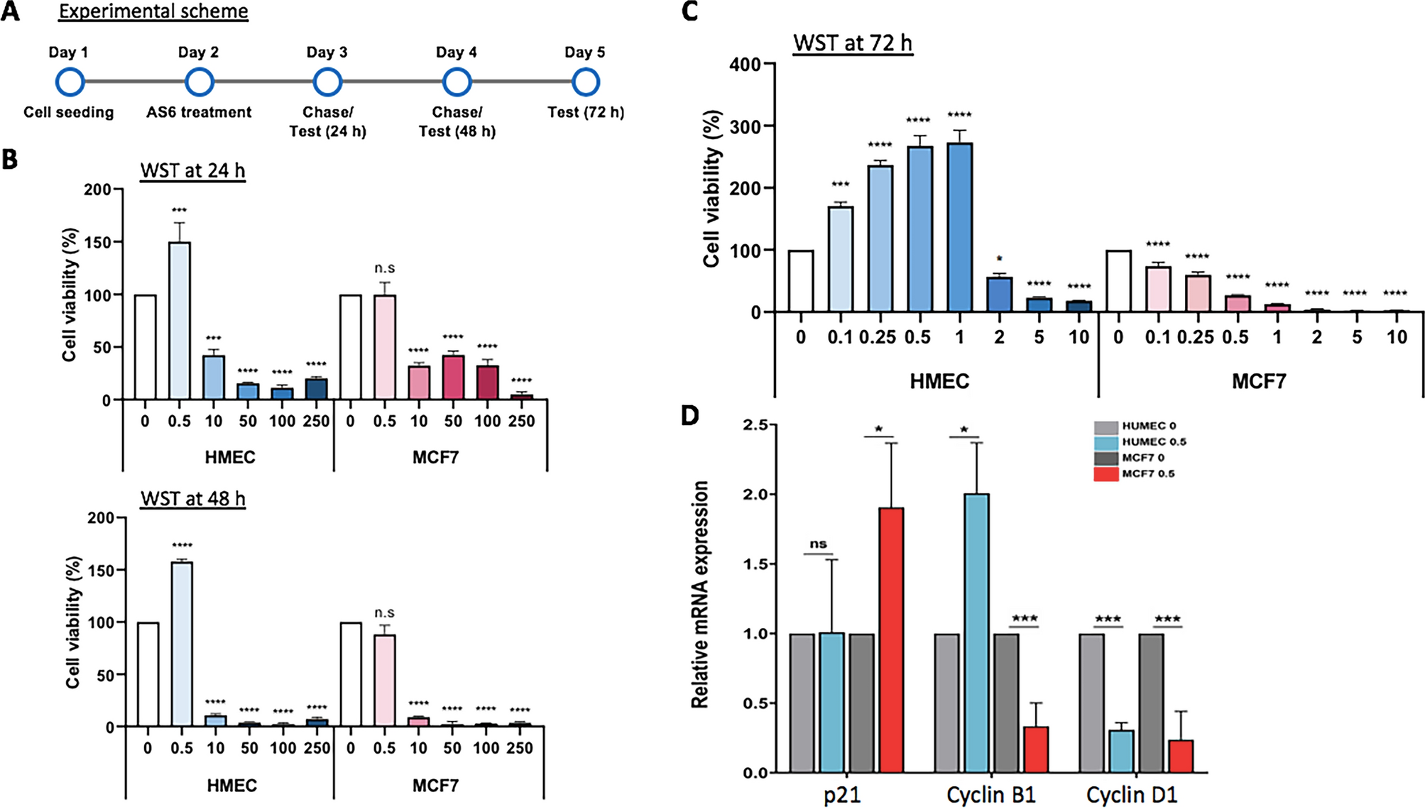
Figure 1

AS6 has markedly differential cytotoxic effects in HUMEC and MCF7 cells. (A) Timeline for cytotoxicity assays. A brief experimental scheme from cell seeding to WST assays. (B) WST data with 0–250 μM AS6 (X-axis) treated for 24 h (top) and 48 h (bottom) in HUMEC and MCF7 cells. n = 8; throughout the legends, n indicates the number of biological replicates. Error bars show standard deviations (s.d.). n.s, not significant; ***P < 0.001; ****P < 0.0001. (C) WST data with 0–10 μM AS6 (X-axis) treated for 72 h in HUMEC and MCF7 cells. n = 8; error bars show s.d.; *P < 0.05; ***P < 0.001; ****P < 0.0001. (D) RT-qPCR results of the quantification of p21, cyclin B1, and cyclin D1 mRNAs in AS6-treated HUMEC and MCF7 cells. ACTIN was used as a reference gene for normalization. n = 3; error bars show s.d.; *P < 0.05; ***P < 0.005.