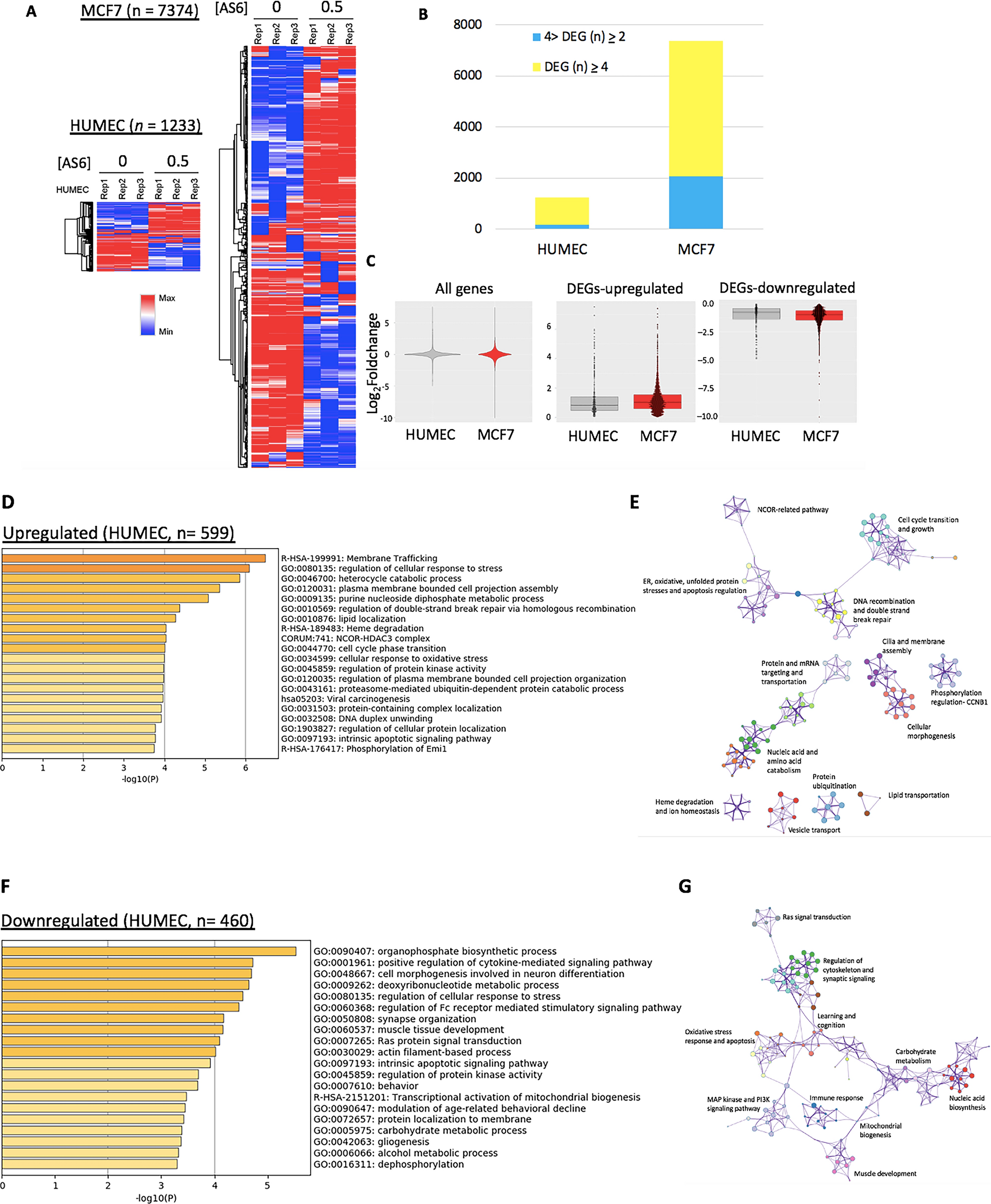
Figure 2

AS6 effects on genome-wide gene expression in HUMEC and MCF7 cells. (A) Heatmaps of differentially expressed genes upon AS6 treatment in HUMEC (left; n = 1233) and MCF7 cells (right; n = 7374). (B) Comparison of differentially expressed genes (foldchange > 4 in yellow) upon AS6 treatment between HUMEC and MCF7 cells displaying a significant difference (n = 1059 vs 5297, respectively) in responding to AS6 in these two cell types. (C) Box plots of all (left, n = 81,707 and 91,152 in HUMEC and MCF7 cells respectively) and differentially expressed genes [DEGs; up- (middle; n = 599 and 3772 in HUMEC and MCF7, respectively) and down-regulated (right, n = 634 and 3602 in HUMEC and MCF7, respectively)] comparing HUMEC and MCF7 cells. (D) GO analysis of upregulated genes in AS6-treated HUMEC. In all GO analysis tables, the X-axis is –log10P-value. (E) PPI analysis showing the relatedness of upregulated protein-coding genes in AS6-treated HUMEC. (F) GO analysis of downregulated genes in AS6-treated HUMEC. (G) PPI analysis showing the relatedness of downregulated protein-coding genes in AS6-treated HUMEC.