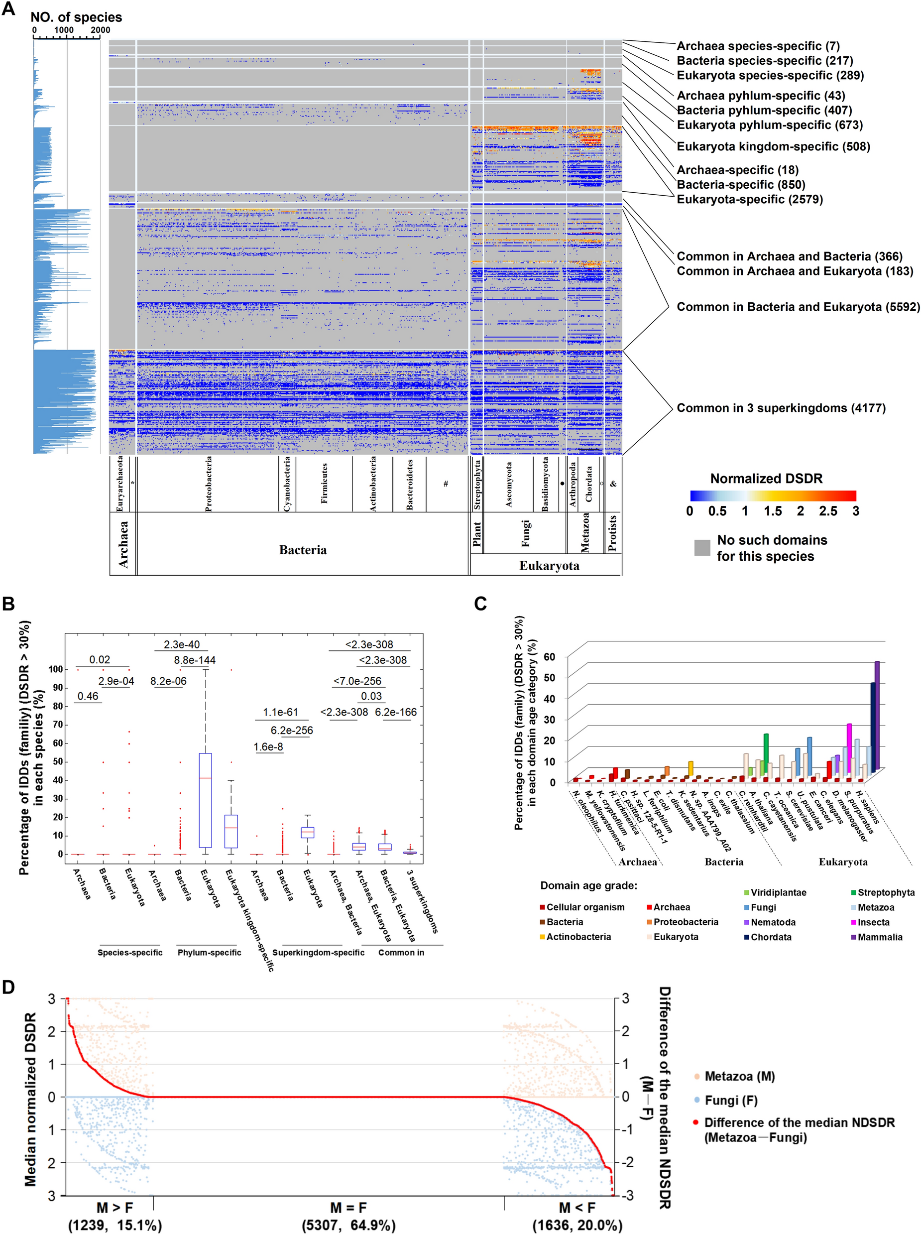
Figure 3

The correlation between domain age and domain disorder degree. (A) Heat map of the DSDR distribution of all protein domains in different species across three superkingdoms. The normalized DSDR (see method) of the same domain family within one species is represented by the median value. The number of species containing a certain domain family is shown on the left panel. Domain families are classified according to their distribution width (right panel). The numbers of domain families in each category are shown in brackets. The taxonomic names of the phylum, kingdom and superkingdom for each species are marked on the bottom of the figure. The symbols representing multiple taxonomic names in this figure: *Candidatus Korarchaeota, Crenarchaeota and Thaumarchaeota; #Fibrobacteres, Aquificae, Chlamydiae, Chloroflexi, Fusobacteria, Acidobacteria, Planctomycetes, Chlorobi, Thermodesulfobacteria, Coprothermobacterota, Dictyoglomi, Thermotogae, Lentisphaerae, Verrucomicrobia, Synergistetes, Gemmatimonadetes, Elusimicrobia, Armatimonadetes, Caldiserica, Deferribacteres, Spirochaetes, Chrysiogenetes, Calditrichaeota, Ignavibacteriae, Candidatus Saccharibacteria, Candidatus Omnitrophica, Nitrospinae, Candidatus Peregrinibacteria, Balneolaeota, Candidatus Tectomicrobia; filled circle, Microsporidia, Chytridiomycota, Blastocladiomycota, Zoopagomycota, Cryptomycota; open circle, Placozoa, Ctenophora, Mollusca, Cnidaria, Tardigrada, Porifera. (B) Box-plot of the percentage of intrinsically disordered (DSDR > 30%) domain families in each category of domain distribution width. The four kingdoms of eukaryotes are marked on the bottom of the figure. The values of upper and lower quartile, and the median values are indicated as bars in the boxes. The differences between different categories are examined by Mann–Whitney U test. The corrected P values are shown. (C) The distribution of IDDs (DSDR > 30%) in each age grade of the 25 representative species from archaea, bacteria and eukaryotes. Domains of each representative species are divided into different age grades. (D) Comparison of the normalized DSDR values of the same domain families in metazoa and fungi. Scatter-plot shows the median normalized DSDR values of the same domain families in metazoa (top half of the figure) and fungi (bottom half of the figure). The red dots represent the difference of the median normalized DSDR value of each domain family between metazoa and fungi. The number and percentage of domain families belonging to each differential category are shown in brackets.