Figure 4

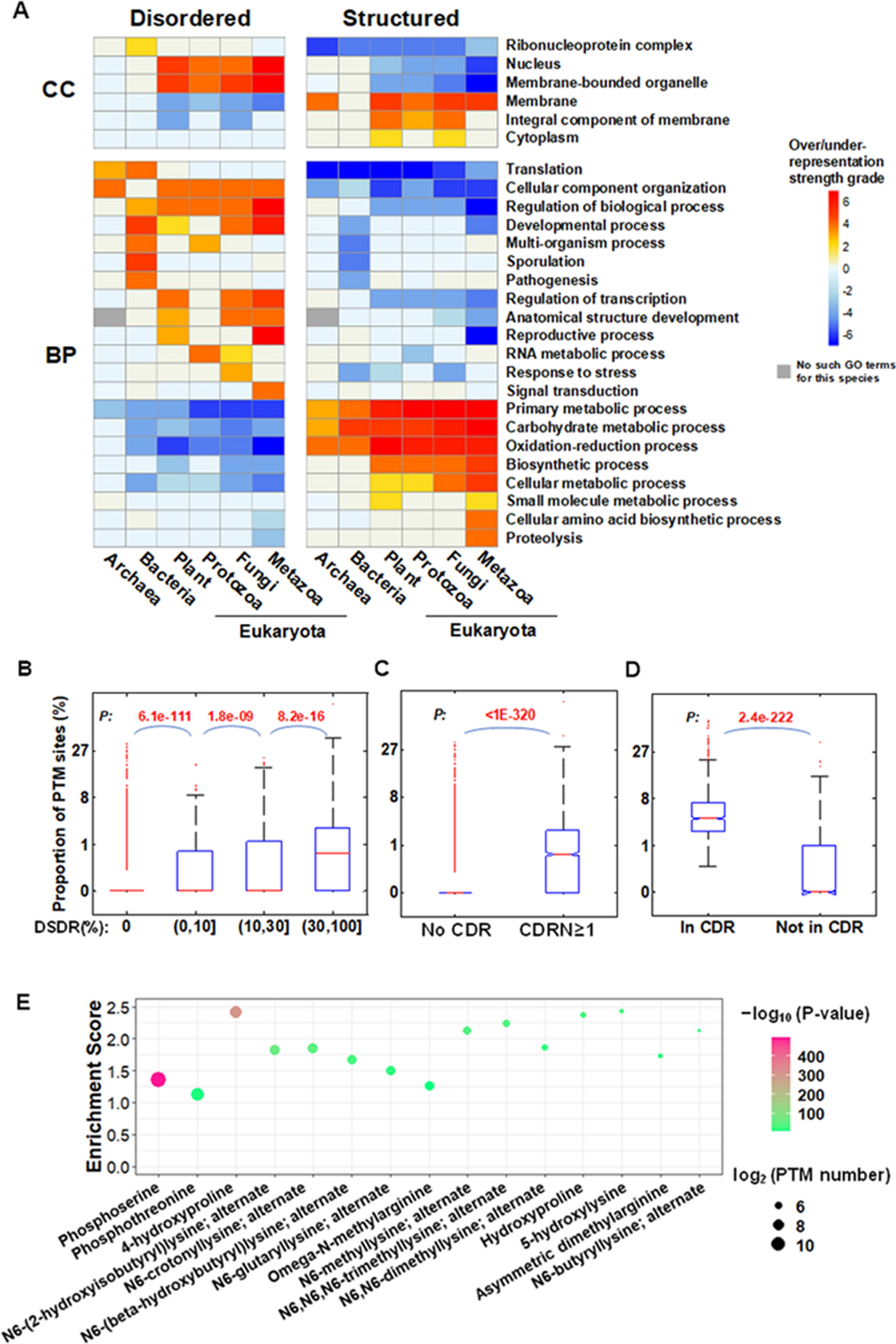
Functional features of intrinsically disordered domains. (A) Over- or under-representation analysis of biological process (BP) and cellular component (CC) for the IDDs in archaea, bacteria and eukaryotes. The over- or under-representation strengths of each class were represented by − log (P) or log (P), respectively. Heat map showing the grades of over- or under-representation strengths, scoped from − 7 to 7. (B–D) Comparison of the PTM site proportion in different type of domains/regions classified according to disorder degree. Box-plot of the PTM site proportion in protein domains with different disorder degree classified according to DSDR (B) or CDRN (C), or in CDR regions or other regions in domains (D). The values of upper and lower quartile, and the median values are indicated as bars in the boxes. The differences between the neighboring categories are examined by Mann–Whitney U test. The corrected P values are shown. (E) The significantly over-represented PTM types in IDDs. The over-representation strengths of each PTM type were represented by − log (P), marked with different colors. The number of each type of PTM sites in IDDs were indicated as the size of the circles. The analyses about PTM in disordered domains/regions were based on human data (B–E). The results of other six species were in figure S11 and table S5.