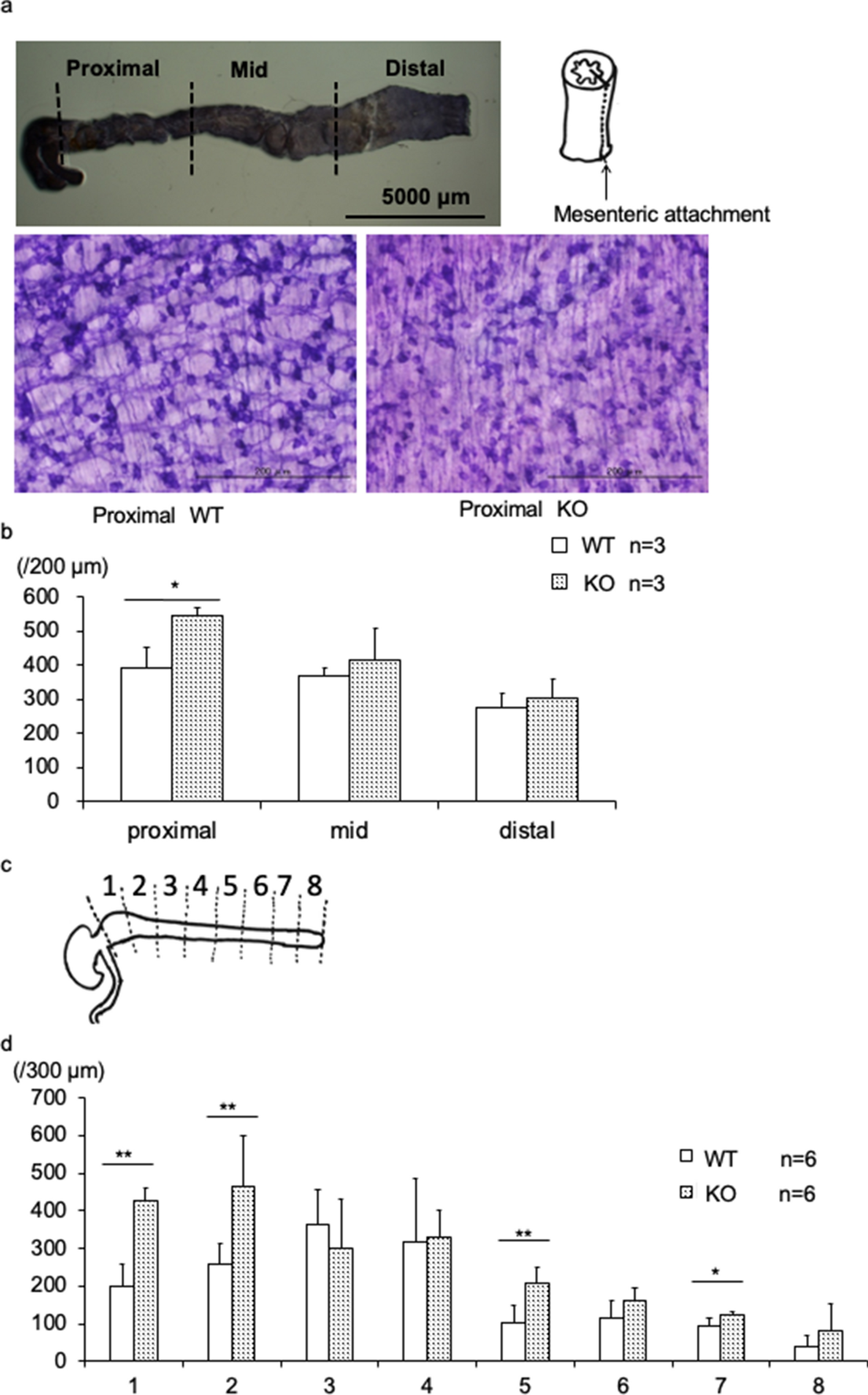
Figure 4

Number of NADPH-diaphorase (NADPH-d) positive enteric neurons in BALB/c Kif26a-KO mice. (a) Sample preparation from 4-day-old mice. The colon was divided into three parts (proximal, middle, and distal) and incised along a line following the points of mesenteric attachment. (b) Number of NADPH-d positive neurons in 200-μm-wide sections of proximal, middle, and distal colon from 4-day-old WT (open bars) and KO mice. (c) Sample preparations from 7-week-old mice. The colon was divided into eight parts and incised along the points of mesenteric attachment. (d) Number of NADPH-d positive neurons in 300-μm-wide section of colon divided into eight portions from 7-week-old WT (open bars) and KO mice.