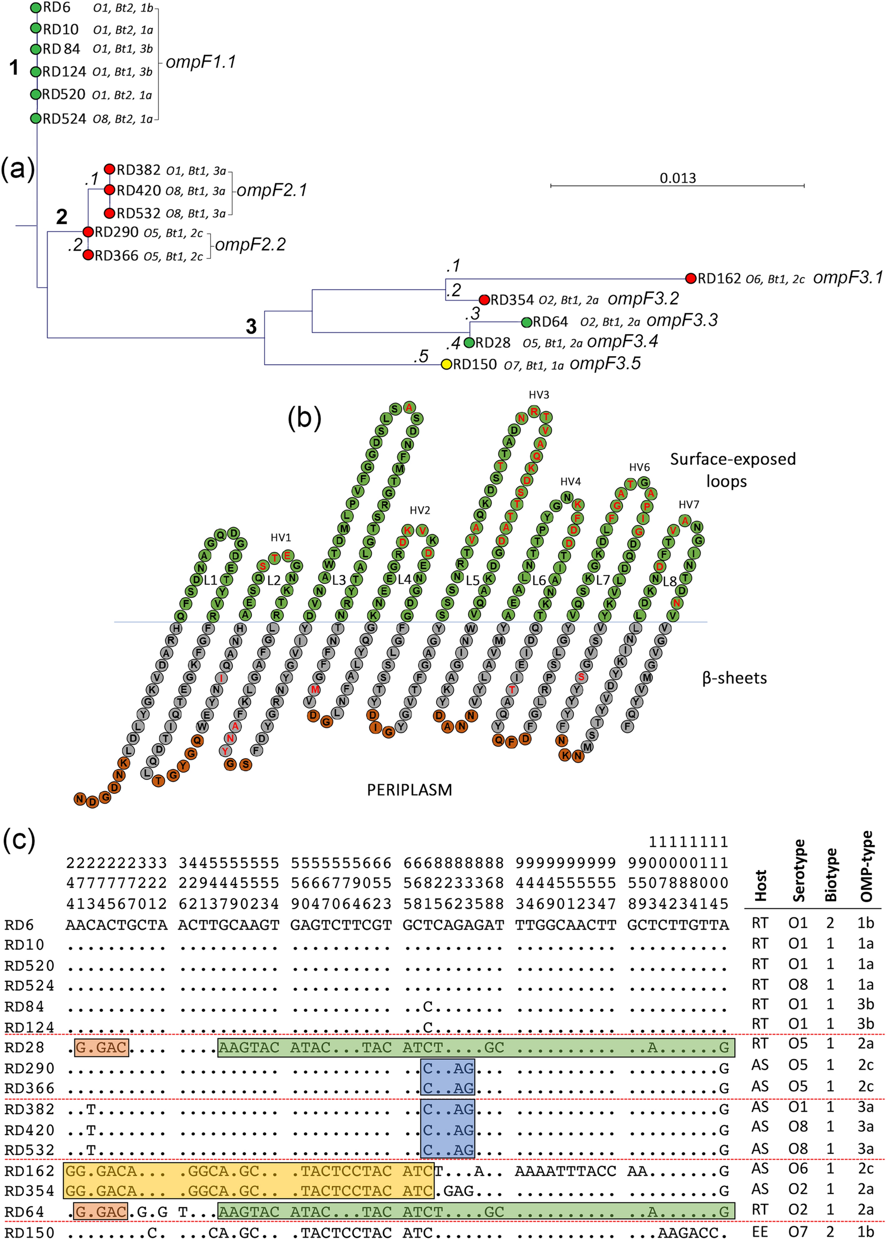
Figure 3

Variation with the protein sequence of OmpF is confined to hypervariable regions of the loops. (a) Phylogenetic relatedness of ompF amongst 16 isolates of Y. ruckeri. Isolates were recovered from rainbow trout (green), Atlantic salmon (red) and European eel (yellow). The tree was constructed using the Jukes–Cantor correction for synonymous changes. Distinct variants are indicated by i–vii and reflect Supplementary Fig. S2. (b) The proposed secondary structure the OmpF protein of Y. ruckeri. The sequence is based on OmpF of strain ATCC29473. The periplasmic turns are shown in red, the β-sheets in grey and the surface exposed loops in green. Variable amino acids are shown in bold red and correspond with the sequence alignment in Supplementary Fig. S2. Domains were predicted using Pred TMBB based on Hidden Markov Models (HMM). Sequences at both N- and C-terminals are truncated. Distribution of polymorphic nucleotide sites among ompF alleles in reference isolates (c). The numbers above the sequences represent the positions of polymorphic nucleotide sites from the 5′ end of the gene. The dots represent sites where the nucleotides match those the first sequence (RD6). The boxes highlight regions of sequence identity that represent proposed recombinant segments.