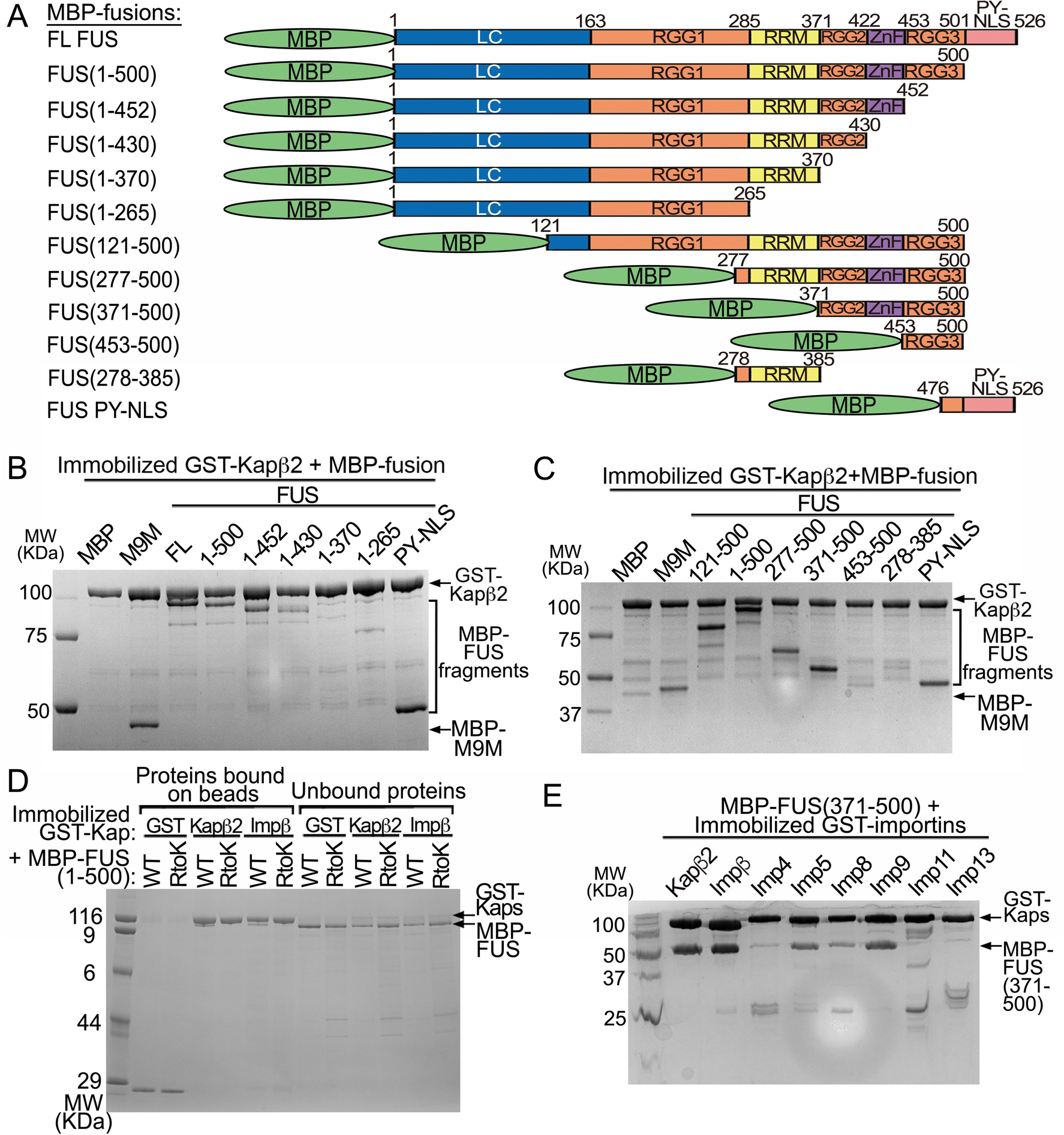
Figure 4
From: Mechanism of karyopherin-β2 binding and nuclear import of ALS variants FUS(P525L) and FUS(R495X)

Interactions of Kapβ2 with various FUS fragments. (A) FUS constructs used in (B,C). (B,C) Pull-down binding assay showing the interactions of immobilized GST-Kapβ2 with various MBP, MBP-M9M and MBP-FUS constructs of various lengths. The MBP-FUS constructs in (B) have systematic deletions of regions from the C-terminus. Fragments containing residues 1–500 is missing the PY-NLS, 1–452 is missing RGG3-PYNLS, 1–430 is missing ZnF-RGG3-PYNLS, 1–370 is missing RGG2-ZnF-RGG3-PYNLS and 1–265 contains only LC-RGG1. All but one MBP-FUS constructs in (C) have no PY-NLS and systematic deletions of regions from the N-terminus. Fragments containing residues 121–500 is missing the LC and PY-NLS, 277–500 is missing LC-RGG1 and PY-NLS, 371–500 is missing LC-RGG1-RRM and PYNLS, 453–500 contains only RGG3 and 278–385 contains only the RRM. (D) Pull-down binding assay showing immobilized GST-Kapβ2 and GST-Impβ binds MBP-FUS(1–500) but not if all arginine residues in RGG2 and RGG3 were substituted by lysine (RtoK). (E) Pull-down binding assay of various immobilized GST-Importins with MBP-FUS 371–500. Proteins in (B–E) are visualized by Coomassie-stained SDS-PAGE.