Figure 4

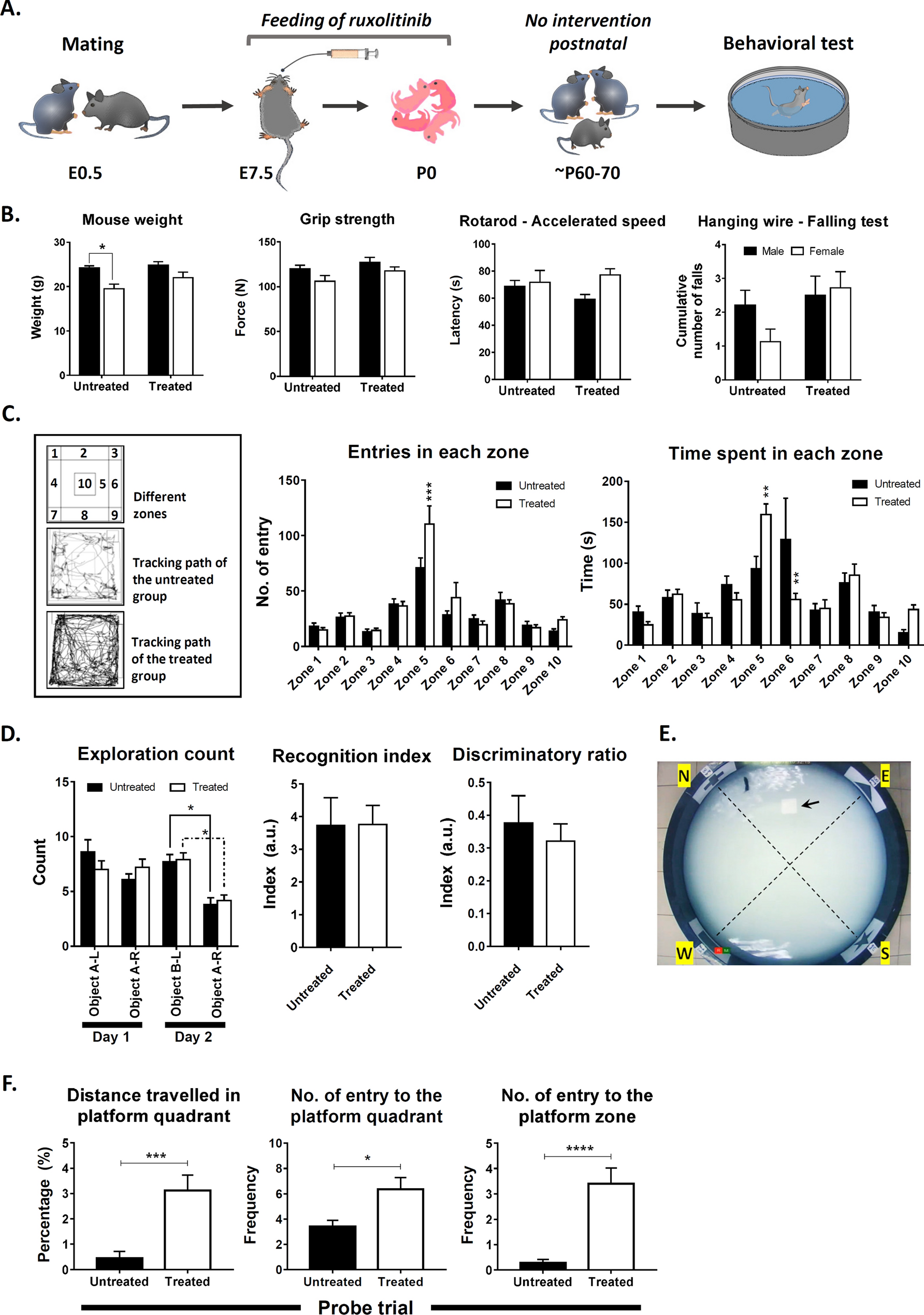
Behavioral assessments on young adult mice underwent prenatal transient ruxolitinib treatment. (A) A schematic diagram depicting the prenatal transient ruxolitinib treatment from E7.5 to E20.5 gestational period. After delivery, the pups were allowed to grow and mature into young adulthood without further intervention before behavioural assessments. (B) The measurements of mouse weight, grip strength, forelimb strength (hanging wire test) and locomotor coordination (rotarod). All comparisons (Control, n = 14; treated group, n = 16) were tested with Two-way ANOVA with Sidak's multiple comparisons. (C) Open field test for explorative behaviour and the general level of hyperactivity/anxiety. Representative mouse locomotion tracking for both the vehicle control and treated groups. The number of entry and time spent in each zone (zones 1–10) within the open field are presented to the right. All comparisons (Control, n = 14; treated group, n = 16) were tested with Two-way ANOVA with Sidak's multiple comparisons. (D) Novel object recognition assessment for the mouse capability to recognise a familiar and discriminate a novel object. Mice with < 7 total exploration count were removed from the analysis leaving n = 13 for control and n = 15 for the treated group on day 1 whereas on day 2, n = 10 for control and n = 12 for the treated group. The number of times the vehicle control and treated groups explore each object on day 1 (A-L and A-R) and day 2 (B-L and A-R) was tested with Two-way ANOVA with Tukey's multiple comparisons. The recognition and discriminatory indices for both control and treated groups are depicted on the right and tested with two-tailed, unpaired t-test with Welsh's correction. (E) The bird view of the Morris water maze setup. The arrow indicates the hidden escape platform in the middle of the north-east quadrant. (F) The proportion of distance travelled to the north-east quadrant, number of entry to the north-east quadrant and the escape platform zone during the probe trial on day 7. N = 14 for the vehicle control group and n = 16 for the treated group in the probe trial session were compared using two-tailed, exact Mann Whitney test. All values represent mean ± SEM; * denotes adjusted p < 0.05; ** denotes adjusted p < 0.01; *** denotes adjusted p < 0.001; **** denotes adjusted p < 0.0001.