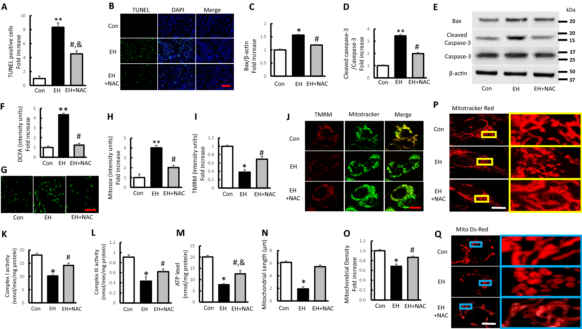
Figure 6

Effect of antioxidant treatment on EH-induced apoptosis and mitochondrial dysfunction in SH-SY5Y cells. (A,B) The TUNEL-positive cells presenting as fold increase and representative pictures for TUNEL/DAPI-fluorescence staining (scale bar 200 μm) in indicated groups. (C–E) Quantification of immunoreactive bands for Bax relative to β-actin (C) and cleaved Caspase-3 relative to Caspase-3 (D). Immunoreactive bands for Bax, cleaved Caspase-3, and Caspase-3 in the different treated cells (E). (F,G) Quantitative analysis of DCFA fluorescence intensity presenting as fold increase and representative images (scale bar 50 μm) in the indicated groups. (H–J) Quantification of Mitosox and TMRM staining intensity (H,I) with representative images showing TMRM staining (scale bar 5 μm) in the indicated groups (J). (K–M) Complex I, III activities and ATP levels in the indicated groups. (N–Q) Quantification of mitochondrial length and density (N,O) with representative images of Mitotracker Red and Mito Ds-red staining (scale bar 5 μm) in the indicated groups (P,Q). Values shown as mean ± SD. *p < 0.05 and **p < 0.01 versus control group; #p < 0.05 versus EH group and &p < 0.05 versus control group (n = 7).