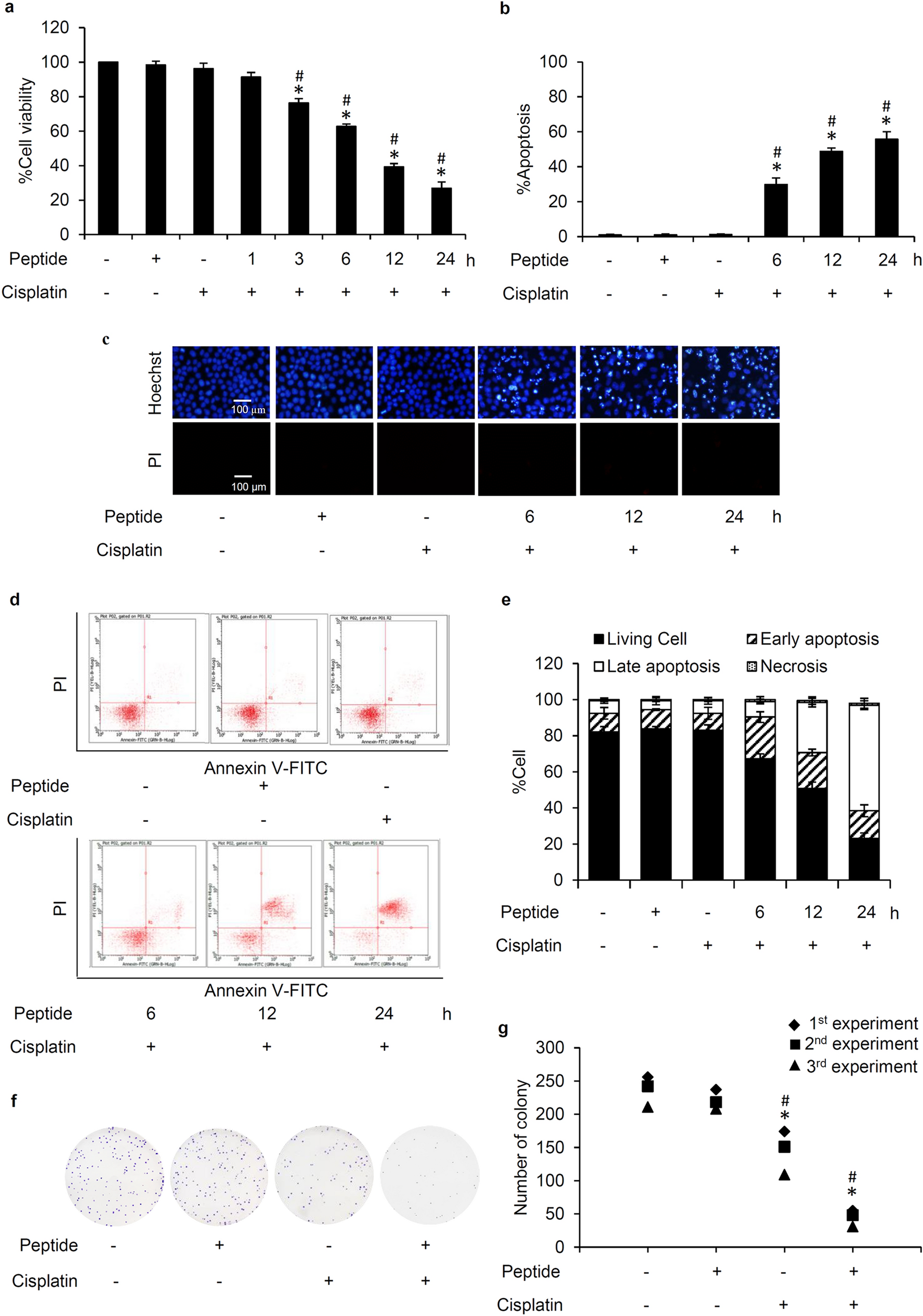
Figure 3

Sensitizing effect of L. squarrosulus peptide on cisplatin-induced cytotoxicity in human lung cancer H460 cells. (a) The reduction of viability in cisplatin-treated H460 cells was observed in time-dependent manner in response to 0.4 M NaCl peptide at 5 µg/mL. (b) Higher %apoptosis detected by (c) bright blue fluorescence of Hoechst33342 staining was demonstrated in H460 cells preincubated with the peptide at 5 µg/mL for 6–24 h compared with the cells treated with cisplatin alone. Notably, there was no necrosis characterized by propidium iodide (PI) red fluorescence observed in all treated cells. (d) Flow cytometry histograms of annexin V-FITC/PI showed the augmentation of apoptosis in H460 cells preincubated with 0.4 M NaCl peptide (5 µg/mL) then treated with 5 µM of cisplatin for 24 h. (e) The higher %cells in both early and late apoptosis was noted in the cells pretreated with L. squarrosulus peptide for 6–24 h compared with the cells treated only with cisplatin. Pretreatment with 0.4 M NaCl peptide suppresses colony formation of human lung cancer cells derived after cisplatin treatment. (f) Capability to form new colony of lung cancer H460 cells was evaluated via clonogenic assay. (g) Lower number of forming colony was demonstrated in cisplatin treated-H460 cells that were precultured with 5 µg/mL of 0.4 M NaCl fraction from L. squarrosulus peptides compared with both non-treated control and only cisplatin treated groups. It was worth noting that treatment alone with 0.4 M NaCl peptide did not alter colony formation in lung cancer H460 cells which confirms the non-toxic effect of L. squarrosulus peptide at 5 µg/mL. Values shown are means of three independent experiments ± SD. *p < 0.05 versus non-treated control cells, #p < 0.05 versus the cells only treated with cisplatin.