Figure 6
From: Allelopathic effect of Artemisia argyi on the germination and growth of various weeds

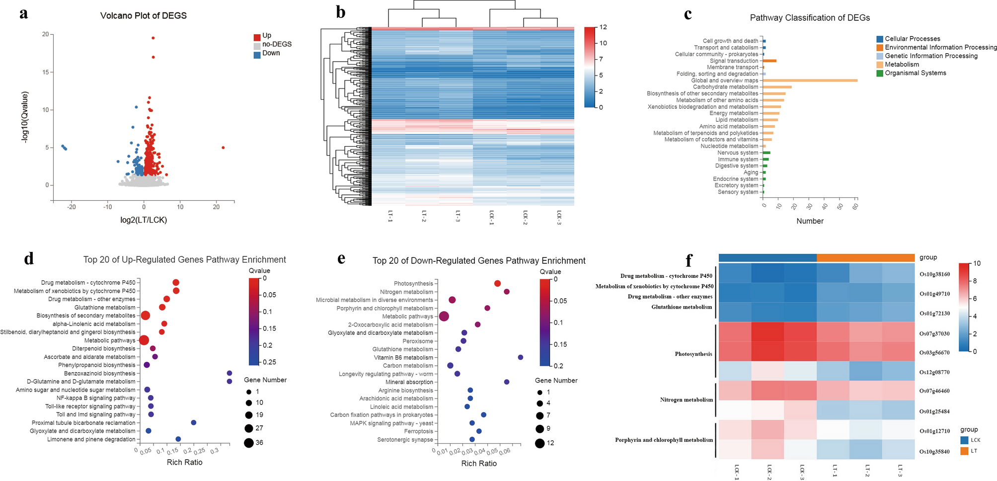
RNA-Seq Analysis of the O. sativa under two treatment models. (a) The volcano plot of DEGs. Different colors represent different gene expression trends. (b) Hierarchical cluster analysis of the significantly changed DEGs. The color key represents FPKM-normalized log2-transformed counts. (c) KEGG pathway classification analysis of DEGs. (d) Top 20 KEGG pathway enrichment analysis of up-regulated DEGs. The colors are shaded according to the Q-values level, as shown in the color bars gradually from low(red) to high(blue); the size of the circle indicates the number of DEGs from small (less) to big (more); the same of next figure. (e)Top 20 KEGG pathway enrichment analysis of down-regulated DEGs. (f) The expression of key DEGs in key pathways. The color key represents FPKM-normalized log2-transformed counts.