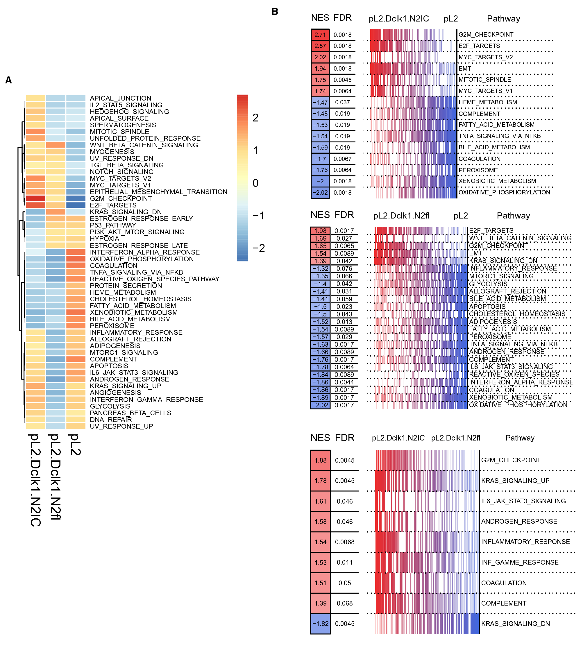
Figure 5

Notch activation in Dclk1-positive crypt epithelial cells induces upregulation of oncogenic signaling. (A) Analysis of HALLMARK gene sets (OneVsRest) of the indicated genotypes, scale bar indicates log2-fold changes of genes (Z-Scores; positive lgFC indicates higher gene expression in the respective group). (B) Grouped analyses of the indicated genotypes for changes in hallmark pathway gene sets, NES = normalized enrichment score, FDR = false discovery rate (red indicating increased, blue indicating decreased).