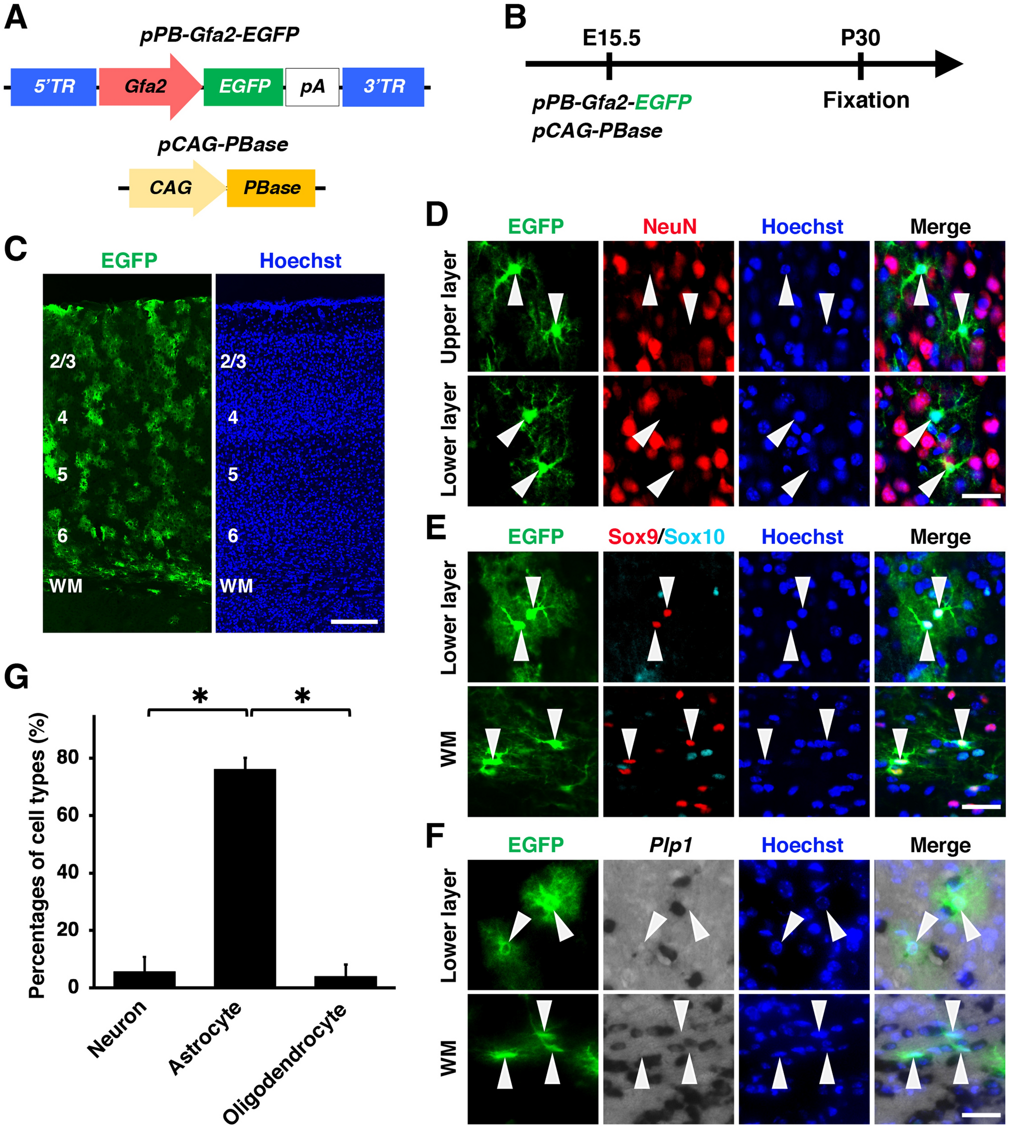
Figure 2

The Gfa2 promoter induced transgene expression in astrocytes specifically in the mouse cerebrum. (A) Schematics of pPB-Gfa2-EGFP and pCAG-PBase plasmids. pPB-Gfa2-EGFP drives EGFP expression under the Gfa2 promoter. (B) Experimental procedure. pPB-Gfa2-EGFP and pCAG-PBase were co-electroporated into the mouse cerebrum at E15.5, and coronal sections were prepared at P30. (C) Coronal sections of the electroporated cerebrum. Many EGFP-positive cells were distributed throughout the gray matter and the white matter. (D–F) Immunohistochemistry for NeuN (D), Sox9 and Sox10 (E), and in situ hybridization for Plp1 (F). Most EGFP-positive cells expressed Sox9 and were negative for NeuN, Sox10 and Plp1 (arrowheads). (G) The percentages of EGFP-positive cells which were also NeuN-positive (neuron), Sox9-positive/Sox10-negative (astrocyte) or Plp1-positive (oligodendrocyte). The Gfa2 promoter drove EGFP expression in astrocytes selectively when combined with the piggyBac system and in utero electroporation. Unpaired Student’s t-test, *P < 0.0005. Error bars represent mean ± SD. The statistical analyses were performed using Microsoft Excel ver. 16.43. Scale bars: 200 μm (C), 30 μm (D–F). TR, terminal region; WM, white matter. Numbers indicate layers in the cerebral cortex.