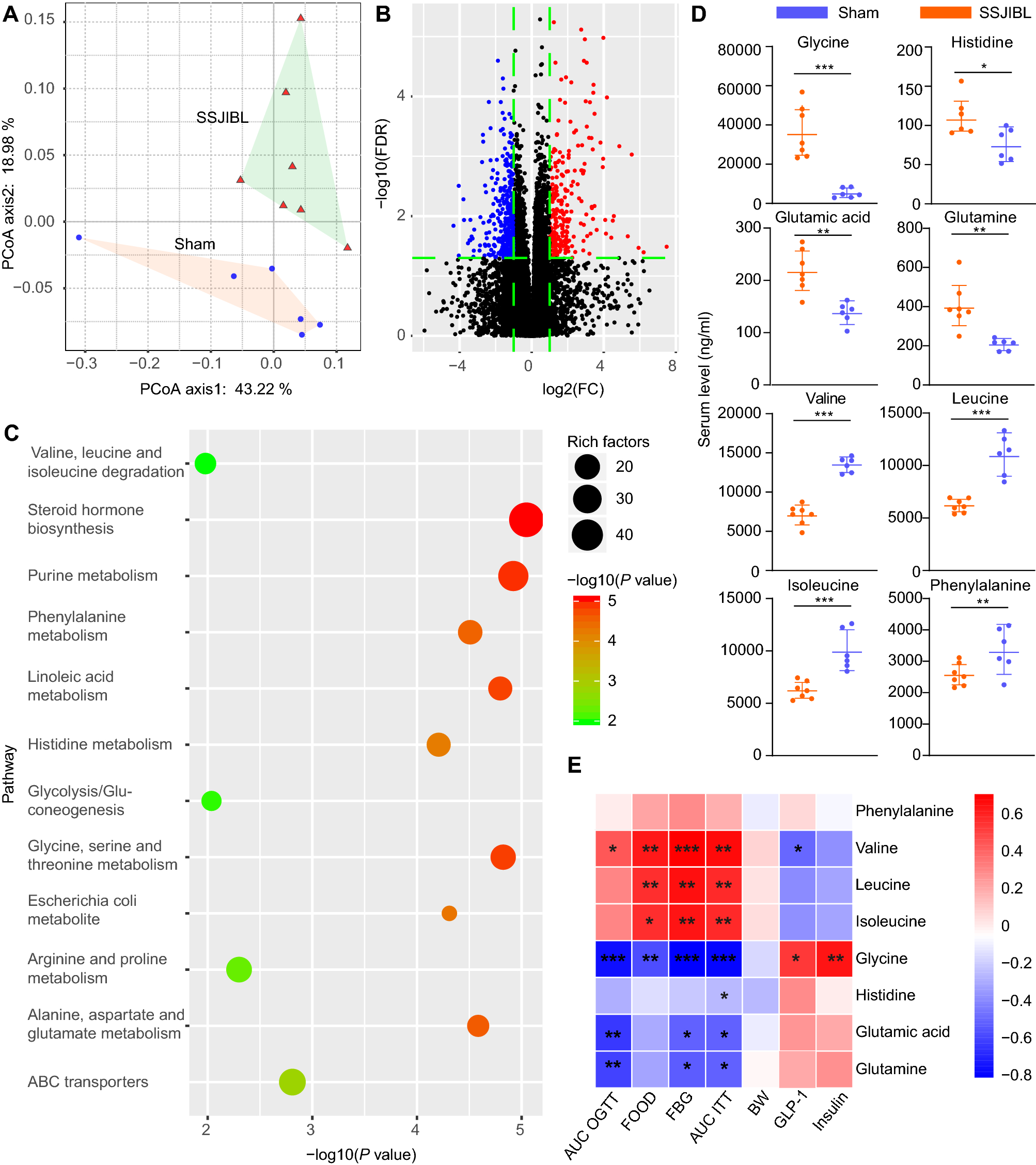
Figure 6

SSJIBL alters amino acids metabolism in GK rats 6 weeks postoperation. (A) PCoA analysis score plots for discriminating the fecal metabolome from SSJIBL and Sham groups. (B) Volcano map of different metabolites. (C) Disturbed metabolic pathways in the SSJIBL versus Sham groups. (D) Comparison of circulating levels of glycine, histidine, glutamic acid, glutamine, valine, leucine, isoleucine, and phenylalanine in serum by GC–MS in the indicated groups. (E) Heatmap analysis of the Pearson correlation of serum amino acids and glucose homeostasis-related indexes. Red represents positive correlation, and blue indicates negative correlation. Error bars are expressed as means ± SEM. Statistical significance was determined by two-tailed Student’s t test. *P < 0.05, **P < 0.01, ***P < 0.001.