Figure 4
From: Pharmacological inhibition of tumor anabolism and host catabolism as a cancer therapy

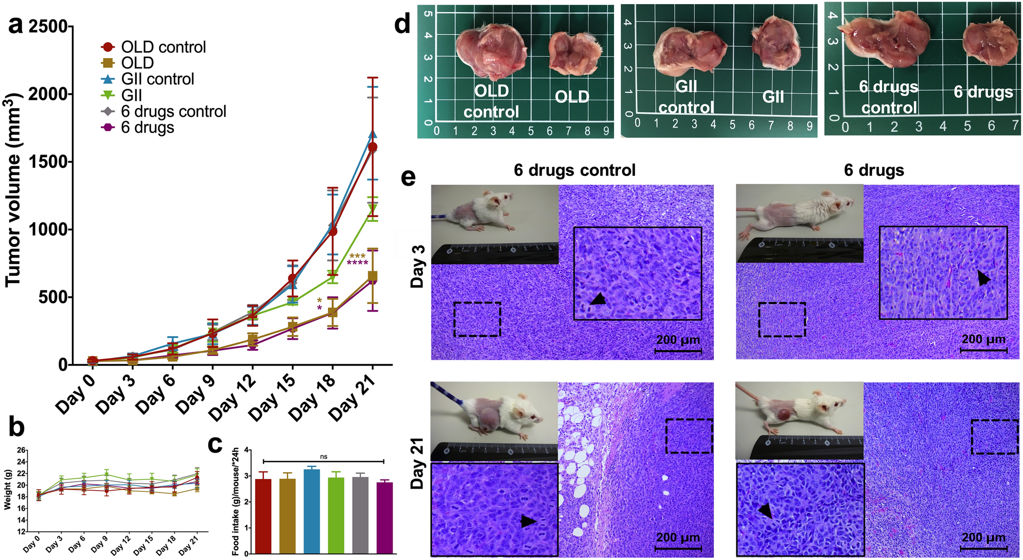
Tumor-bearing mice treated with the metabolic schemes have smaller tumor sizes. (a) 21-day time lapse of tumor volume with the OLD, GII, or 6 drugs combinations, or with their controls. (b) Weight changes over time. (c) Average food intake per mouse per 24 h. (d) Recovered tumor at day 21 of treatment. (e) Photography of mice at days 3 and 21 of treatment, and their respective H&E staining of isolated tumor samples, from the 6 drugs scheme. H&E Images are presented at 10X magnification, and a higher magnification shows with arrows examples of mitotic cells. Each condition was compared against its control. The images are representative of the data obtained. Data are expressed as means ± s.e.m. N = 3 independent experiments, 8 mice/group. Statistical analyses were performed with two-way ANOVA with Tukey correction. Scale bars = 200 μm. OLD: Orlistat + lonidamine + DON; GII: Growth hormone + insulin + indomethacin; 6 drugs: OLD + GII; ns: non-significant; *p < 0.05; ***p < 0.001; ****p < 0.0001.