Figure 3

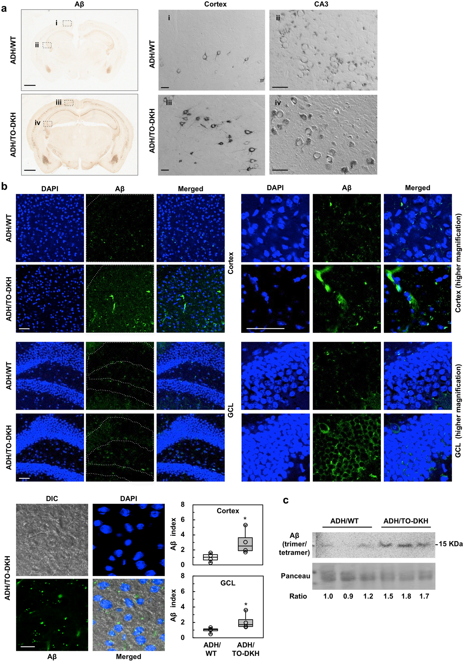
Mth1/Ogg1 knockout accelerates AD pathophysiology. (a) Immunohistochemical detection of Aβ. Aβ levels are increased in ADH/TO-DKH compared with ADH/WT (left panels). Scale bar = 1 mm. DIC images of the boxed regions (i–iv) are shown in right panels. Cytoplasmic Aβ was more evident in the cortex, CA3 regions in ADH/TO-DKH. Scale bar = 50 µm. (b) Immunofluorescent detection of Aβ in the cortex and the granule cell layer (GCL) of the DG in ADH/WT and ADH/TO-DKH. Magnified images are shown in right panels. Scale bar = 50 µm. Magnified DIC images of the ADH/TO-DKH cortex are shown in left bottom panels. Scale bar = 20 µm. Aβ index in the region enclosed by the dotted line was measured. Aβ indices are shown as box plots. n = 4. Wilcoxon exact test (two-sided), *p = 0.0286. (c) Aβ accumulation in the ADH/TO-DKH cortex detected by western blotting analysis. Each sample was extracted from three individual mice, different from those used for immunostaining. The band of 15 KDa corresponds to Aβ (trimer/tetramer) in the SDS-soluble fraction. No band was detected in the SDS-insoluble/FA-extractable fraction. Ponceau staining was used as a loading control. Full-length gels are presented in Supplementary Figure S10. The relative ratio of the Aβ band (normalized by Ponceau staining) is shown. Student’s t-test, *p = 0.0071.